万联网 , 毛莉 , 2026-04-27 , 浏览:410

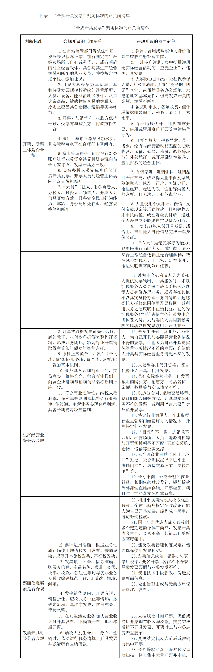
为引导纳税人合规开具发票,防范“开票经济”、虚开骗税等问题,4月24日,国家税务总局结合开展树立和践行正确政绩观学习教育,发布纳税人合规开具发票正负面清单。根据披露,此次发布的正负面清单包括4个方面共44条内容,正面清单16条,负面清单28条。

其中,28条负面清单明确了要查“四流”不一致、进销项不匹配,经营场所、人员、能源消耗等与开票规模明显不匹配,无真实采购、仓储、运输等业务支撑以及无合理商业目的“对开、环开”发票,无合理依据“平进平出、进销倒挂”、虚构交易环节“空转走单”等行为。

对于国企贸易公司而言,这不仅是给所有纳税人划定的“红线”,更是一次“精准点穴”——过去国企面临的主要是国资委的“合规检查”,现在税务局直接下场,用发票链条来“穿透”业务实质。这意味着,以前那种“走单不走货”、“空转刷流水”的日子,彻底到头了。


图源:国家税务局官网

一、税局“负面清单”到底在查什么?

这次发布负面清单28条,表面看是规范发票开具,实则是利用大数据对“虚假贸易”进行的一次全方位围剿。结合实际中国企贸易的现状,税局通过发票这一核心凭证,核心打击的其实是三类“假把式”:

首先是查“物理痕迹”,即打击“有票无货”的空壳化运作。清单明确指出:无实际办公场地、无社保人员、无水电消耗的“四无”企业,或者经营场所、能源消耗与开票规模明显不匹配的,都是重点监控对象。

这意味着,税局正在用“电力数据”和“物流轨迹”来验证贸易真实性。以前,很多国企贸易公司为了做大营收,注册了一堆壳公司,或者与没有实际生产能力的贸易商做生意。现在税局一看如果某家企业年开票额过亿,但电费仅够维持几台电脑运转,或者大宗商品交易缺乏相应的仓储、运输单据支撑,这种“物理上的不可能”将直接触发风险预警。

其次是查“资金闭环”,即打击“资金空转”的融资性贸易。清单强调必须契合“合同流、货物流、资金流、发票流”四流一致。特别是“无合理商业目的的对开、环开”、“资金回流”被列为禁区。

在融资性贸易中,表面上是买卖钢材、煤炭,实际上国企往往充当资金通道,资金在账面上转了一圈回到原点,只有发票在飞,货物根本没动。税局现在通过穿透资金流向,一旦发现资金通过关联账户回流,或者存在“快进快出”的异常结算,即可认定为虚假交易。

第三,查“商业逻辑”,即打击“低毛利”的刷单行为。清单指出“无合理依据的平进平出、进销倒挂”属于违规。在现实中,某些国企为了做大营收,常进行零毛利甚至负毛利的贸易。在税局看来,长期违背商业逐利本性的交易,本质上就是虚增GDP的“数字游戏”。


二、监管升维:为什么税务局查比国资委查更可怕?
过去国企贸易公司面临监管,主要压力来自国资委的合规检查或审计署的专项审计,核心关注点在于国有资产是否流失、业务是否符合“十不准”规定。然而,随着税务局正式下场介入,监管的性质发生了根本性逆转。如果说以前国资委的检查是“家法”,那么现在税务局的稽查则是“国法”,其威慑力远超以往,主要体现在三个维度的全面升级:

1、证据确凿,无法抵赖:国资委查业务,企业尚可辩解为商业判断失误或市场风险;但税务局查的是发票和资金流,这是基于《税收征管法》的法定职权。在税务大数据面前,合同条款的解释权被剥离,取而代之的是“四流一致”的硬性指标。一旦税务局通过发票链条认定交易虚假,出具的行政处罚决定书将成为国资委认定违规经营投资的“铁证”。这种“税务定性、国资追责”的联动机制,让企业失去了辩解的空间,直接锁死了违规事实。

2、技术穿透,无处遁形:传统的国资监管往往依赖事后抽查或举报,存在信息滞后和盲区。而税务局依托金税四期和全电发票系统,具备了对企业全生命周期的实时监控能力。系统能自动扫描“进销项不匹配”、“税负率异常”、“上下游关联”等指标,无需人工翻账本,算法即可精准锁定风险。这种从“人找线索”到“数据找人”的转变,意味着任何虚假贸易的蛛丝马迹在系统面前都如黑夜明灯,企业几乎无处遁形。

3、终身追责,连锁反应:国资委的处罚多限于内部行政处分,而税务违规直接关联刑事责任和经济重罚。一旦被定性为虚开增值税发票,不仅面临巨额补税、滞纳金和罚款,相关责任人更可能触犯刑法。更致命的是,税务黑名单将直接触发国资委的“终身追责”机制,无论相关人员是否调岗或退休,都将面临严厉问责。这种从行政处罚到刑事风险,再到职业生涯终结的全链条打击,是税务局监管最令人生畏之处。

三、国企贸易公司该如何“自救”与“破局”?

面对税务局这个新的、更严厉的监管维度,国企贸易公司不能再抱有侥幸心理。业务还得做,营收指标还得扛,但玩法必须彻底改变:

1. 重塑业务逻辑:从“通道型”转向“控货型”

这是应对税务稽查最核心的护身符。企业必须确保每一笔业务都有真实的货物流转痕迹,坚决砍掉无实物交割的纯资金业务。哪怕不直接拥有物流车队,也必须实质性地掌握货权,要求提供第三方物流单据、仓储记录、出入库单以及质检报告。只有当货物真正进入监管体系,或者企业实质性地承担了存货价格波动的风险,业务的真实性才能在税务大数据面前立得住脚。

2. 优化交易结构,向产业链“终端”靠拢

单纯连接两个贸易商的“中间商”模式最容易被认定为循环贸易。国企应主动调整上下游结构,确保交易链条至少有一端是终端用户(如工厂、实际消费方)。只要货物流向了真实的生产或消费环节,交易就有了商业终点,而非死循环。同时,要警惕“平进平出”的异常低毛利业务,必须为交易准备合理的商业目的解释,如战略储备、渠道铺设等,避免被系统判定为单纯的刷单。

3. 建立“税务-业务”防火墙,实施全链条穿透式管理

公司财务部门不能仅做后端的记账员,必须前置到业务准入环节。在签约前,必须对交易对手进行“体检”,利用公开数据核查其纳税信用、参保人数、水电能耗等,坚决剔除“空壳”供应商。对于存量供应商,要建立定期复查机制,一旦发现上游失联或异常,立即启动风险阻断。

4. 完善证据链闭环,落实“四流合一”

在数字化监管时代,没有证据链支撑的业务就是虚假业务。企业必须建立严格的单据归档制度,将合同、发票、资金回单、物流轨迹、沟通记录等完整保存。只有当合同流、货物流、资金流、发票流在时间和逻辑上严丝合缝,才能在面对税务质疑时,拿出无可辩驳的“清白证明”。

结语

税务局的这份负面清单,实际上是在倒逼国企贸易回归本源。以前那种“左手倒右手”、“空手套白狼”的虚假繁荣,在数字化监管面前已经无所遁形。对于国企贸易公司来说,现在的生存法则只有一条:让货物真实地流动起来,让交易回归商业本质。

业务还得做,但必须做得“真”。这不仅是为了应付检查,更是为了在国资委终身追责和税务局穿透式监管的双重高压下,守住企业的生命线。

对于整个国企供应链行业而言,2026年一开年,真正的“生死风暴”已不再是预警,而是刀已出鞘、剑已封喉!

1月1日,《中央企业违规经营投资责任追究实施办法》(国资委46号令)正式落地,追责范围从72种激增至98种,标志着“事前防控、事中监督、事后终身问责”的闭环枷锁全面成型。紧接着,四川国资委火速跟进,明眼人都清楚,这不过是全国性多米诺骨牌的第一张——一张覆盖全国、密不透风的合规天网正在形成。

更让行业脊背发凉的“第二只靴子”在三个月后轰然落地。国务院国资委罕见牵头召开“地方国有企业虚假贸易整治专题会议”,这绝非例行吹风,而是面向所有地方国企的总攻动员令。从山西到贵州,从四川到青海,各地国企的迅速响应证明:一场以“十不准”为标尺、以终身追责为利剑的大清洗已全面铺开。

过去,不少国企沉迷于“空转、走单”的虚假贸易游戏,只为粉饰报表。这种行为本质上是以国家信用为赌注的庞氏骗局。而今天,监管逻辑已从鼓励规模彻底转向严查实质。重大决策终身问责这把达摩克利斯之剑,已高悬在每一位决策者头顶——无论你是集团总裁还是基层业务员,无论已调任还是退休,只要经手的业务经不起穿透式审查,等待你的将是职业生涯的终结。

这场风暴宣告:依靠资金中介、通道托盘赚快钱的黄金时代已彻底成为历史。未来的生存法则只有一条:从规模崇拜转向价值创造,从粗放冒险转向精益风控。这意味着,你过去那套凭关系拿业务、凭胆子冲规模的打法,已变成定时炸弹。每一笔业务,从客商准入、尽职调查到合同签署、货权管理,必须实现全流程、全员覆盖的颗粒级管控。合规,不再是成本,而是你活下去的唯一护身符。

恰逢其时,也恰逢其势。2026年5月14-15日,万联网将于西安重磅推出第九期《国资委46号令下供应链业务全员全流程风控操作细则实操课》。这不是一堂纸上谈兵的学院派课程,而是一份由2位拥有20多年实战风控经验的专家亲授、深度融合国资委46号令与“十不准”红线的国企供应链生存作战手册。课程将以风控细则+工具模板+融资性贸易沙盘演练为核心,从准入、尽调、授信、合同、货权、仓储、预警、催收、化债等全流程给你拆透里面的风险点到底怎么控。

我们将手把手教你:如何把该防的风险防住、该免责的免责、该拿的业绩合规拿下。在终身追责的达摩克利斯之剑下,为你的公司、你的团队、你的职业生涯,抢筑起第一道、也是最后一道坚固防线。

??课程报名咨询:
联系人:李老师
电话:19168536275



本文为万联网(www.10000link.com)原创文章,如有异议,请联系我们。文章欢迎各界转载,转载请注明出处:万联网并附上原文链接

相关新闻

返回
顶部

分享到微信朋友圈

微信扫一扫