万联网 , donna , 2026-02-07 , 浏览:3777

国资委又开始放大招!这次你能顺利过关吗?


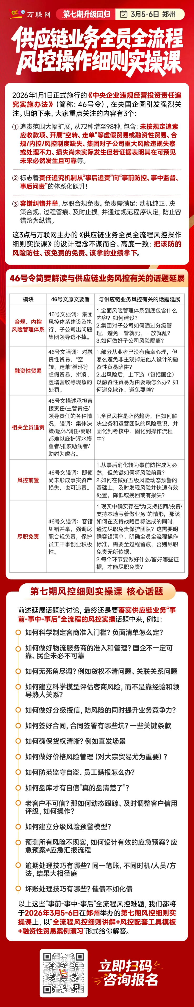
近日,于2025年11月18日发布、2026年1月1日正式施行的《中央企业违规经营投资责任追究实施办法》(简称:46号令),在央国企圈引发广泛关注。(万联网首席风险管理实战专家张洪江也曾深度解读过46号令,详见:资深风控专家解读国资委46号令下央企合规新红线)归纳下来,大家重点关注的内容有三:


1.追责范围大幅扩展,从72种增至98种,包含:开展“空转、走单”等虚假贸易或融资性贸易、合规/内控/风控制度缺失、未按规定追索应收款项、集团对子公司重大风险违规失察或处理不力、损失尚未实际发生但若证据表明其在可预见未来必然发生且可靠等。


2.标志追责机制从“事后追责”向“事前防控、事中监督、事后问责”的体系化跃升。


3.容错纠错并举,尽职合规免责。免责需满足:动机纯正、决策合规、过程留痕、及时止损,并通过规范程序认定,防止容错沦为纵错。


这3点与万联网这两年来组织举办的《供应链业务全员全流程风控操作细则实操课》的设计理念不谋而合、高度一致:把该防的风险防住、该免责的免责、该拿的业绩拿下


所以这就意味着,不管是央企,还是地方国企,都急需建立一套覆盖全面、职责明确、流程清晰、规范有序的供应链业务风控工作制度、标准、方法、模板,才能合规应对新规挑战。


当然,也有不少人认为:新规政策离实际经营太远,暂时还不用管太多。其实不然!这次施行的46号令把违规追责的边界划得明明白白,不管是集团高管还是基层业务人员,今后干活都得按规矩来——以前靠“规模冲业绩”的时代彻底过去,现在每一笔业务都要经得起“穿透式审查”,每一个环节都要留好免责证据链,这里面有两大核心:


核心一是全流程覆盖:覆盖从准入、尽调、评估、授信到签约、运营、动态预警、催收、处置、化债等10+个流程环节。


核心二是全员风控:覆盖所有与风控有关的工作人员,包括业务、风控、法务、合规、财务、商务、物流等部门岗位。


恰逢其时,2026年3月5-6日,万联网将在郑州推出第七期《供应链业务全员全流程风控操作细则实操课》,以“流程风控细则讲解+风控配套工具模板+融资性贸易案例演习”的实用形式,以风控操作细则/工作指引的颗粒度,手把手给你讲解供应链业务全员全流程风控工作核心方法与规范。此外,2位老师在授课过程中还将深度融合46号令,给你做出详细的解读



一、46号令简要解读与话题延伸


解读模块

46号令原文要旨

与供应链业务风控有关的话题延展

合规内控

风险管理体系


46号令强调:集团风控体系建设及执行、子公司出问题集团领导逃不掉。

1.全面风险管理体系到底包含什么内容?如何建设?


2.集团对子公司如何通过分级管理,避免一管就死、一放就乱?


3.如何做好子公司风险隔离?

融资性贸易 46号令强调:对融资性贸易,“空转、走单”循环等虚假贸易,拼凑、虚增营收等现象的处罚。

1.部分从业者已没有侥幸心理,但怎么避免非主观掉进他人设计的融资性贸易陷阱?


2.出风险后,上下游(包括国企)以融资性贸易为由耍赖怎么办?如何避免欺诈、避免耍赖?

相关全员追责 46号令描述承担直接责任/主管责任/领导责任的各种情况,强调:集体决策/退休/调任/离职都难以庇护浑水摸鱼者/推波助澜者/助纣为虐者。 1.全员风控是必然趋势,但如何解决业务和运营团队的风险意识,并固化到考核中、固化到操作流程中?
风控前置 46号令强调:即使尚未形成事实资产损失,也可追责。

1.从事后消化转为事前防控成为必然,但关键如何将风险前置?


2.如何在做好五级风险动态预警的基础上,及时发现风险并快速有效处置,降低或挽回有损失?

尽职免责 46号令强调:容错纠错并举,强调尽职合规免责,保护员工干事创业积极性。

1.现实中确实存在“为支持招商/投资/支持本地亏着做业务”的情形,如何在支持战略目标达成的同时,通过尽职免责保护团队?这需要明确容错清单、明确全员全流程操作标准,要全过程留痕,否则尽职免责无所依据?


2.每个环节要做好什么/留好哪些证据,才能尽职免责?



二、核心话题


前述延展话题的讨论,最终还是要落实供应链业务“事前-事中-事后”全流程的风控实操话题中来,例如:


1.如何科学制定客商准入门槛?负面清单怎么定?

2.如何做好物流服务商的准入和管理?国企不一定可靠、民企未必不可靠

3.如何无死角尽调?例如货权不清问题、关联关系问题

4.如何应对审计的质疑:直发/瞬转/原地货转/背靠背/固定收益/利润极低...有这些特征就一定不合规?就不能全额确认收入?

5.如何做好分级授信,防风险的同时提升业务竞争力?

6.如何签好合同,合同签署有哪些坑?一些关键条款

7.如何确保货权清晰?例如直发场景

8.如何做好价格风险管理(对大宗贸易尤为重要)?

9.如何防范监守自盗、员工瞒报怎么办?

10.如何盘库,才有自信真的盘清楚了?

11.老客户也不可尽信!但要如何做好动态跟踪、及时调整客户信用评级?

12.如何建立分级风险预警模型?

13.预测所有风险不现实!如何设计有效的应急预案?应急预案≠应急汇报流程

14.逾期处理技巧有哪些?同一笔账,不同时机/人员/方法,结果大相径庭

15.坏账处理技巧有哪些?催债不如化债

16.如何建立科学模型评估客商风险,而不是靠经验和领导熟人关系?......



三、核心内容


主旨全员全流程操作规范化&精细化,让风控为业务助力从害怕风险到经营风险、驾驭风险


目标:该拿下的业绩拿下,该防的风险防住,该免责的免责


模块一  事前防控:把好业务筛出来,该拿下的业绩拿下

(一)准入管理

1、设立门槛:识别行业风险、了解业务及客群属性、配合战略定策略、配合业务产品设计、定客户画像、负面清单

2、筛客户&业务:业务合理性、真实性、合规性识别、客户上下游利益关联关系判定、精准找客户、业务把好第一道风控关

(二)尽职调查

1、客户尽调:客户经营情况尽调、实控人评估、挖掘价值信息

2、货权尽调:如何尽谨慎义务,出卖人/出质人/抵押人的货权情况

(三)信用评估

1、评估等级:漏斗分析-哪些信息有价值、信用评估模型、准确评估客户

(四)授信管理

1、制定政策:如何确定授信规模、释放额度和账期

2、授信分级审批:三步法

(五)事前防控工作中如何尽职免责

(六)匹配46号令中的事前防控重要工作

1、制度对标与内控嵌入

2、责任划分与决策留痕

3、容错机制与创新激励


模块二  事中管控:精细管控,该防的风险防住

(一)合同管理

1、设计条款:主合同/担保合同核心条款设计要点

2、签署合同:合同有效性;合同审核要点

(二)运营管理

1、单据规范:单据核心记载要素

2、商务跟单:操作人员授权与联系、资料/单据收集与审核要点、复核检查

3、管理运输:服务商的准入评估、动态考核要点、收交货单据回收与要素审核、收交货验收要点

4、管理仓储:仓储方准入评估、动态考核要点、出入库规范化要求、盘库注意事项

5、管理货权:交付、持续占有、权利宣示、直发、原地货转、委托监管、委托加工等场景

6、管理债权:债权有效性、应收账款分析与管理、如账龄分析等

(三)动态调整

1、关注指标:动态管理5大黄金指标

2、动态调整:如何根据指标变化动态调整服务与风控策略

(四)事中管控工作中如何尽职免责

(五)匹配46号令中的事中管控重要工作

1、实时风险预警与"或有损失"识别

2、高风险业务专项管控

3、集团管控与责任上溯机制


模块三  事后处置:亡羊补牢,把潜在损失降到最低

(一)预警处置

1、动态预警:指标、阈值、方法、客户预警、业务预警

2、分级处置:风险应急办法从“上报流程”升级为“5级处理模型”

(二)逾期催收

1、账款清理:账期清理有技巧(时机/处理措施/处置力度不同,结果大不同)

(三)逾期、坏账—化债处置

1、价值转化:逾期/坏账处置的三种方法及途径,让坏账成为有效资产

(四)事后处置工作中如何尽职免责

(五)匹配46号令中的事中管控重要工作

1、损失穿透化认定与证据链构建

2、责任追溯与复合化处理

3、整改提升与体系优化


模块四  融资性贸易案例模拟演练

1、2小时深度沙盘演练:真实融资性贸易风险案例演习与应对审计质疑



四、授课导师


 张老师     万联网首席、20多年大型供应链企业风控实战经验


  • 企业战略运营管理导师、高级信用管理师,原世界500强多元化集团企业风控管理总裁

  • 曾任深圳市企业并购促进会专业组顾问联席会长、首席风控官、信用管理与风险控制专业委员会执行主任

  • 在华富洋、联合利丰等大型供应链平台企业担任过多年风控总监;在多元化集团企业、A股上市公司、供应链平台等多家名企有20多年工作经历

  • 拥有丰富的战略规划、顶层设计、投资(收并购)、供应链风控、运营、内控合规、财审等管理工作经验;为近百家各类型企业及实控人提供过高级顾问、决策智囊、咨询诊断等服务,累计为企业规避和减少各类投资及运营、信用风险损失价值超过百亿元人民币


 张老师    北京德和衡(深圳)律师事务所合伙人、18年供应链风控实战经验


  • 拥有19年供应链业务与供应链金融风控实战经验,曾任怡亚通、商贸通等供应链企业风控总监,负责公司金融产品架构设计、风险管理体系建立及项目风险防控

  • 现为十几家国企供应链公司提供常年法律顾问与合规专项法律服务,并成功办理了几十起因供应链金融产生的民商事争议解决案件

  • 服务过的典型客户有:广西玉柴物流集团有限公司、深圳港腾互联科技有限公司(腾讯与招商局合资公司)、江西省财投供应链金融有限公司、丰城金融控股集团有限公司、深圳蜀物实业有限公司、四川能投(香港)控股有限公司、中方信息科技(深圳)有限公司、联合利丰供应链股份有限公司、顺丰数科(深圳)技术服务有限公司、黑龙江省交投集团旗下俄运通平台、日本国三井物产株式会社等



五、部分参训企业


前12年,万联网聚焦“供应链金融”领域举办系列培训,累计服务了3000多家央国企、上市公司、行业龙头、金融科技公司、金融机构等。自2024年起,万联网便着重聚焦“供应链”领域,目前已举办35期供应链业务专题培训,包括风控体系课、十不准合规课、煤炭专题课、农产品专题课、增收专题课、产融结合专题课、国企服务本地产业专题课等,广受众多国资国企欢迎,学员企业包含:中国兵工物资集团、中国航油集团、中国石油、苏美达、浙商中拓、华能电商、陕西交控、山西焦煤集团、包头正信集团、内蒙古交通集团、河南自然资源投资、新疆商贸物流、湖北商贸、湖北交投、湖北联投、甘肃建投、山东钢铁、延长石油、厦门信达、厦门海峡、厦门港口、圣圆能源集团、淮北矿业集团、武汉金控、内蒙古通盛资本、北部湾投资集团、广西广投、广西北投、广西交通物资、陕西公路集团、陕西文投、淮安水利物资、山西天地王坡、贵州铁投、河南投资集团、前海产业发展集团、山东民生资源集团、深圳港口、新星丝路通、廊坊建设、北京首发、北京京粮、兴港集团、湖北长捷、湖北宏泰、四川联程资产、瓯江口产业集团、河南煤炭储配交易中心、廊坊国投、广州发展能源物流、安徽白帝集团、湖南建投、江西江冷、河南中豫、大河国际、交远物流、连云港投资、山东海洋投资、鹤壁绿康、国创鹤壁、苏海集团、西安政道桥建设、安琪酵母、五粮液、泸州老窖、通汇资本、中油物流、中储智运、江苏沿海开发集团、安吉物流、佛燃能源、江西江投资本、黑龙江睿资产经营、江西蓝投、丰城金控、许昌金控、许昌投资、金航商业保理、鲁担产融、卓尔智联、中企云链、辽宁成大股份、九江银行、富民银行、渤海银行、山西银行、天津智能交通运行监测中心等集团及旗下企业等,吸引了1500多家央企、地方国企、上市公司的2300多位高层报名。


而本期《供应链业务全员全流程风控操作细则专题课》,也将汇聚数十家来自全国各地的国资国企,也是供应链业务交流的最佳阵地,也欢迎大家踊跃前来报名。


报名联系:李女士19168536275

六、报名须知


(一)时间地点

1、开课时间:2026年3月5-6日(周四-周五)

2、开课地点:河南省郑州市(具体地点详见报到函)


(二)教学形式

1、2位老师从业务流程、岗位工作的视角,进行全流程风控细则讲解

2、融资性贸易案例演习,分组讨论,让团队更好磨合

3、知识点搭配实用风控模板与工具讲解,能直接用于工作中


(三)适合对象

1、适合企业:国企供应链公司、产业互联网平台、物流公司、科技公司等

2、适合人员:最好是公司一把手带着业务、风控、法务、合规、商务、财务、物流、人力、IT等成员共同参训,集体参与分组研讨,提高团队协同


(四)课程费用

1、报名费用:4800元/人

2、优惠政策:4500元/人(5人成团立享)

3、温馨提示:此费用包含培训讲义、讲师费用、场地费、2天午餐费用等,其他费用由学员自行安排


(五)报名联系

报名联系:李老师

联系电话:19168536275(微信同)



本文为万联网(www.10000link.com)原创文章,如有异议,请联系我们。文章欢迎各界转载,转载请注明出处:万联网并附上原文链接

相关新闻

返回
顶部

分享到微信朋友圈

微信扫一扫