万联网 , 毛莉 , 2026-02-14 , 浏览:2040

2026年2月10日,广州中院一纸判决,将曾连续四年跻身《财富》世界500强、号称“广州第一民企”的雪松控股集团彻底钉在了金融犯罪的耻辱柱上。

据财新等多家媒体报道,雪松控股及实际控制人张劲被判无期徒刑,没收全部个人财产;公司被罚11亿元;19名核心高管及6名理财师悉数获刑。这场涉案金额高达596亿元、造成逾6800余名投资者实际损失超200亿元的庞氏金融骗局,终于落下司法帷幕。

把“融资性贸易”玩得风生水起!雪松案庭审细节曝光:被告19人,6800名投资者200亿未兑付,雪松大宗48亿股权亦被冻结

但颇为讽刺的是,就在判决次日(2月11日),ST雪发(002485.SZ)股价再度涨停,报收5.05元/股——这已是其连续第三个交易日涨停,总市值27亿元。一边是实控人身陷囹圄、血本无归的投资者彻夜难眠,另一边却是资本市场对“利空出尽”的投机狂欢。这种割裂感,恰恰映射出雪松案最荒诞也最真实的底色:一个靠融资性贸易和虚假理财堆砌起来的“万亿帝国”,从诞生之初就注定崩塌

一、“世界500强”光环下的空转游戏

雪松控股的崛起堪称教科书式的“资本魔术”。1997年,张劲以房地产起家,创办君华集团;2015年重组为雪松控股后,营收从593亿元(2015年)一路狂飙至2851亿元(2019年),仅用四年便跻身世界500强。

但光鲜数字背后,是典型的“融资性贸易”操作:通过控制数百家关联公司,左手卖、右手买,制造闭环交易,虚增营收流水,再拿这些“贸易票据”向银行或国企融资。整个过程几乎没有真实货物流转,利润率不足1%,却能支撑起数千亿营收的幻象。

更致命的是,张劲在2019年4月豪掷近200亿元收购陷入危机的中江信托,更名为“雪松信托”,目的并非发展信托业务,而是获取金融牌照,打通非法集资通道此后,雪松以“供应链金融”为名,通过润邦理财、大金所、松果App等渠道发布了350余只理财产品,总额超200亿,承诺8%–12%的高收益,底层资产却多为虚构的“应收账款”。

二、集资诈骗 vs 非法吸存:一字之差,天壤之别

据现场参与旁听的雪松控股投资者透露张劲在庭审中只承认“非法吸收公众存款罪”,坚决否认“集资诈骗罪”。他辩称:“我只是想把企业做好,没有诈骗故意。”

然而检方指控雪松控股通过虚构底层资产虚假宣传等手段累计非法募集数百亿元资金其中84亿元被张劲控制并用于个人挥霍偿还债务等存在明显的非法占有目的。

而法院认定的关键在于——资金去向据媒体报道,检方查明,雪松募集的596亿元中,有84亿元被张劲控制为“小金库”,用于购买黄金字画、私人飞机、在美国购置房产,甚至通过地下钱庄向瑞士账户转移资金。这种“非法占有目的”直接触发了《刑法》中量刑更重的“集资诈骗罪”(最高可判无期),而非“非法吸存”(最高十年)。

此外,雪松信托还被查出“背信运用受托财产”——将158亿元信托资金挪用于集团自融,导致投资人亏损超48亿元。这种“用投资者的钱救自己的火”,彻底撕碎了“产融结合”的伪装。三、风险分层:国企拿回抵押,散户血本无归

雪松案最令人愤慨的,是其精心设计的“风险分层”机制:

  • 真实资产(如上市公司股权、核心地块)几乎全部抵押给金融机构和国企;
  • 虚假资产(如虚构应收账款)则包装成理财产品卖给普通投资者。

当资金链断裂,国企和银行迅速通过司法程序完成资产过户止损;而6800名中小投资者面对的,是底层资产为零的“空气产品”。

据张劲庭审供述,投资者最终兑付比例可能仅为3%——这意味着近200亿本金,基本打了水漂。

四、教训:别再迷信“500强”与“高收益”

雪松案是一面照妖镜,照出了三大金融幻觉的破灭:

  • “世界500强=安全”?错!雪松靠空转贸易刷营收,利润微薄,主业早已空心化。
  • “信托/金交所产品=保本”?错!牌照只是工具,若实控人将其变为提款机,再正规的渠道也是陷阱。
  • “政府会兜底”?错!本案明确传递信号:违规理财,自负盈亏

对普通投资者而言,唯一的安全线是:穿透底层、拒绝模糊、远离超高收益。记住:当你盯着8%–12%的利息时,骗子盯的是你的本金。


雪松帝国的崩塌,不是偶然,而是必然。它用200亿的代价告诉所有人:所有不基于真实现金流和实业支撑的“高收益”,都是庞氏骗局的前奏。而法律,终将让那些把投资者当韭菜的人,付出自由的代价。

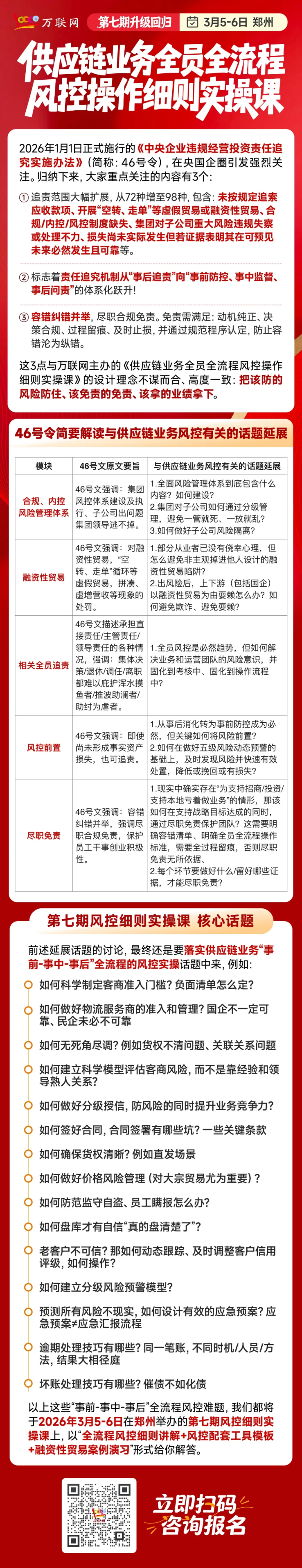
供应链企业如何在严监管时代既完成营收指标,又守住风控底线?关键在于将风控从“事后灭火”转向“事前防控、事中监督、事后闭环”的全流程、全员化操作体系——而这正是当前多数国企亟需补足的能力短板。

为助力国企贸易公司更加合规、低风险地完成营收、拓展利润,2026年3月5–6日,万联网将在郑州举办第七期《供应链业务全员全流程风控操作细则实操课》。该系列课程已成功举办六期,累计吸引600多位来自200家大型国企集团的高管组团参训,覆盖城投、能源、商贸、供应链平台等多类主体。

第七期课程全面融合46号令最新要求,聚焦“新规边界+实操落地”双维度:不仅系统讲解覆盖事前准入、事中运营、事后处置的全流程风控细则,提供可直接复用的风控配套工具模板,更设置融资性贸易沉浸式案例演习环节,帮助学员在真实场景中识别风险暗雷、构建免责证据链。

第一天,由拥有20多年大型供应链企业风控实战经验、累计为企业规避和减少信用及运营风险损失超百亿元的原世界500强集团首席风控官张洪江老师主讲。他将从外部客商信用风控视角,拆解:

  • 事前:客户准入筛选、“三看准入法”、负面清单制定、信用画像建模;
  • 事中:应收账款动态监控、授信额度分级管理、四流合一验证;
  • 事后:风险预警触发机制、催收与化债六步法。

课程还将现场发放20+实用工具模板,包括:“四流合一”快速验证清单、货权动态监控SOP、制造业/农产品客户画像模板、分级授信策略表、审批权限矩阵等,确保学员“学完就能用”。

第二天,由万联网首席供应链法律风控专家、北京德和衡(深圳)律师事务所合伙人张春艳老师授课。她将结合数十起代理的供应链诉讼案件,从内部合规与运营风控视角,详解:

  • 如何制定具有法律效力的负面清单;
  • 合同关键条款设计陷阱(如标的描述模糊、应急触发缺失);
  • 货权管理盲区(直发、代管、仓单重复质押);
  • 物流/仓储服务商准入与动态考核;
  • 融资性贸易的识别标准与抗辩策略。

课程特别设置沙盘推演环节,学员将分组模拟一起典型“国企涉融资性贸易纠纷案”,在老师引导下分析合同漏洞、证据链缺失、操作瑕疵,并制定全流程风控优化方案,真正实现“以案促改、以练促防”。

无论你是业务、风控、法务、财务还是物流岗位人员,只要参与供应链业务,这堂课都能帮你厘清职责边界、掌握操作规范、积累免责证据,在合规前提下大胆开拓业务。

课程时间:2026年3月5–6日(周四–周五)
课程地点:河南·郑州
报名咨询:李老师 19168536275



本文为万联网(www.10000link.com)原创文章,如有异议,请联系我们。文章欢迎各界转载,转载请注明出处:万联网并附上原文链接

相关新闻

返回
顶部

分享到微信朋友圈

微信扫一扫