万联网 , 毛莉 , 2026-02-09 , 浏览:12187

2025年,武汉金融控股集团资产达3267亿元、营收1358亿元,同比分别增长24.5%和27.9%。集团以“金融+实业”双轮驱动,聚焦现代金融、现代商贸、现代物流、集成电路、新型能源、人工智能、新型消费、数据产业8大业务领域,深耕金融服务、供应链管理、战新投资、财富管理等四大业务,目标是“十五五”末实现服务本地经济、营业收入、新兴资产“三个3000亿”。

2月7日,武汉金融控股集团召开2026年度工作会议,并正式交出2025年“成绩单”——

  • 资产总额达3267亿元,同比增长24.5%
  • 营业收入1358亿元,同比增长27.9%
  • 利润总额10.1亿元,缴纳税费25.4亿元(+7.4%);
  • 中国企业500强中位列第246位,排名持续进位!
与此同时,武汉金控还发布了2026年业绩“开门红”捷报:1月单月营收123亿元(+34.8%),资产规模3263亿元(+21.4%),利润8457万元;其中,湖北金租单月投放106亿元,国通信托190亿元,华源证券财富管理规模冲上1156亿元……这组数字背后,不是简单的规模扩张,而是一场深刻的转型:武汉金控,正从“传统金控平台”蜕变为“现代产业金融引擎”。

一、2025年:不只是“赚得多”,更是“干得对”

很多人以为金控集团就是靠牌照吃息差、靠投资博收益。但武汉金控2025年的动作,明显在往更深的地方扎——它不再满足于做资金的“中转站”,而是主动当起了产业的“组织者”和本地经济的“合伙人”

我们来拆解一下这份沉甸甸的年度“成绩单”:

? 贸易+金融双轮驱动,筑牢基本盘

2025年旗下长江国贸营业收入1215亿元,实现进出口贸易额超415亿;参与联动建设花湖国际自由贸易航空港,开通鄂州至米兰、巴黎等5条国际货运航线,集货规模突破3.4万吨

与此同时,集团强化“立足本地、服务实体”定位,组建专项团队对接武汉各区,推动旗下银行、证券、信托、金融租赁、担保等20余类金融业态协同作战,为企业提供“股、债、贷、担”一体化服务。截至2025年11月末,累计投放“立足武汉”资金达1179亿元支持全市重点项目157个

而由武汉金控运营的“汉融通”平台,2025年完成3.0版升级,归集近23亿条数据,构建超900项指标的企业画像,让银行审批从“人工核验”转向“数据决策”。截至目前,“汉融通”平台已服务中小企业融资超1300亿元真正搭建起覆盖企业全生命周期的“金融立交桥”。

? 科创+绿色双线发力,培育新动能

在服务传统产业升级的同时,武汉金控也在大力押注未来。

在硬科技领域,旗下湖北金租公司全年聚焦硬科技领域,为算力基础设施、智能制造、大数据等“专精特新”企业提供定制化融资租赁方案;旗下江城基金,已累计投资本土集成电路产业超400亿元,仅2024年10月至2025年12月,就投了16个半导体项目(12个为“专精特新”),覆盖材料、设备、设计等关键环节,金额超71亿元

在绿色赛道上,持续加码户用光伏、新能源环卫车、储能电池及污水处理等项目,累计投放资金超20亿元

这些看似“慢热”的投入正在构筑集团的第二增长曲线——科技金融与绿色金融,已成新增长极

二、2026年开局即冲刺:“开门红”只是起点

进入2026年,武汉金控没搞什么“平稳过渡”,直接拉满节奏:

  • 1月,集团保持稳重有升的发展态势:资产总额达3263亿,同比增长21.4%;营业收入实现123亿,同比增长34.8%,利润总额达8457万;

  • 其中,湖北金租公司单月投放106亿元,同比增长29%;国通信托单月投放190亿元,同比增长14%;华源证券财富管理规模达1156亿元,单月增长98亿;

这组数据释放一个强烈信号:集团正以“起步即冲刺的姿态,全力打好“十五五”开局之战

而这一切,都服务于一个更高远的目标。

三、锚定"3个3000亿":不是口号,是清晰路线图

在2026年度工作会议上,武汉金控党委书记、董事长梅林明确提出“十五五”期间的战略新目标

奋力实现“服务本地经济、营业收入、新兴资产”规模达到3个3000亿元

这三大目标,听起来宏大,但其实每一条都有扎实的具体路径:

  • 服务本地经济3000亿依托“965”现代产业体系、城市更新、汉融通平台,将金融资源精准导入武汉实体经济;

  • 营业收入3000亿靠长江国贸(跨境贸易)、湖北金租/国通信托(产融结合)、华源证券(财富管理)+实业板块(粮食、物流、芯片)多轮驱动;

  • 新兴资产3000亿布局人工智能、数据要素、碳资产、科创股权等新型生产要素,抢占未来资产定价权。

而支撑这一目标的,是武汉金控的“148战略体系”:
  • 1个核心:打造“赋能管理中心”,强化集团统筹力;
  • 4大业务板块:金融服务、供应链管理、战新投资、财富管理;
  • 8大产业领域:现代金融、现代商贸、现代物流、集成电路、新型能源、人工智能、新型消费、数据产业。
逻辑很清晰:金融是血液,产业是骨架,数据和科技是神经系统。

四、从“守摊子”到“开新局”:一家地方金控的进化论

回看武汉金控集团这二十年:2005年成立时叫“武汉经济发展投资集团”,主要任务是处置不良资产;2015年更名为金控集团,开始拿全牌照;如今,它手握20多张金融与类金融牌照,控股3家全国性持牌机构、2家上市公司,信用评级稳居AAA。

但真正让它脱颖而出的,不是规模,而是角色转变——

过去是“政府的钱袋子”,现在是“产业的合伙人”;
过去是“被动输血”,现在是“主动造血”。武汉金控不再满足于做资金的中转站,而是想成为资源整合者、生态构建者、价值发现者无论是帮一家芯片企业买光刻机,还是为一座新城规划航空物流枢纽,它都在用金融能力解决真实世界的复杂问题。

结语:一座城的底气,往往藏在它的金控里

武汉要建国家科技创新中心、商贸物流中心、国际交往中心……这些宏大愿景,不能只靠政策文件推动,更需要一个能把战略翻译成项目、把项目转化成现金流、把现金流再投入新循环的执行主体。

武汉金控,正在扮演这个角色。

2025年是厚积薄发,2026年是全力冲刺,“十五五”则是决胜未来。

而那句“服务本地经济、营业收入、新兴资产”三个3000亿的目标,或许就是武汉向全国证明:地方金控,也能有世界级的抱负。

参考资料:武汉金控2026工作会议通稿、支点财经专访《支点建设这一年·走进企业丨武汉金控:十年育“芯”架“桥”通全球

来源:万联网


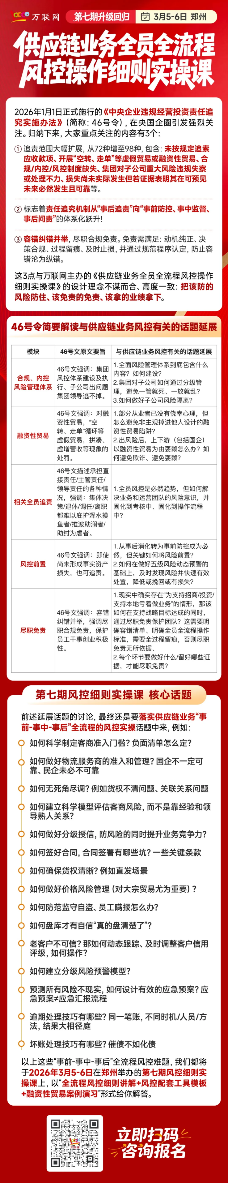
随着国资委《中央企业违规经营投资责任追究实施办法》(46号令)于2026年1月1日正式施行,对“融资性贸易”“空转走单”“应收款项管理失职”等行为实行终身追责,无论责任人是否退休、调岗或以“集体决策”为由,均无法免责。在此背景下,国企贸易公司若仍沿用粗放式扩张逻辑,极易触发合规红线,甚至导致国有资产流失问责。

如何在严监管时代既完成营收指标,又守住风控底线?关键在于将风控从“事后灭火”转向“事前防控、事中监督、事后闭环”的全流程、全员化操作体系——而这正是当前多数国企亟需补足的能力短板。

为助力国企贸易公司更加合规、低风险地完成营收、拓展利润,2026年3月5–6日,万联网将在郑州举办第七期《供应链业务全员全流程风控操作细则实操课》。该系列课程已成功举办六期,累计吸引600多位来自200家大型国企集团的高管组团参训,覆盖城投、能源、商贸、供应链平台等多类主体。

第七期课程全面融合46号令最新要求,聚焦“新规边界+实操落地”双维度:不仅系统讲解覆盖事前准入、事中运营、事后处置的全流程风控细则,提供可直接复用的风控配套工具模板,更设置融资性贸易沉浸式案例演习环节,帮助学员在真实场景中识别风险暗雷、构建免责证据链。

第一天,由拥有20多年大型供应链企业风控实战经验、累计为企业规避和减少信用及运营风险损失超百亿元的原世界500强集团首席风控官张洪江老师主讲。他将从外部客商信用风控视角,拆解:

  • 事前:客户准入筛选、“三看准入法”、负面清单制定、信用画像建模;
  • 事中:应收账款动态监控、授信额度分级管理、四流合一验证;
  • 事后:风险预警触发机制、催收与化债六步法。

课程还将现场发放20+实用工具模板,包括:“四流合一”快速验证清单、货权动态监控SOP、制造业/农产品客户画像模板、分级授信策略表、审批权限矩阵等,确保学员“学完就能用”。

第二天,由万联网首席供应链法律风控专家、北京德和衡(深圳)律师事务所合伙人张春艳老师授课。她将结合数十起代理的供应链诉讼案件,从内部合规与运营风控视角,详解:

  • 如何制定具有法律效力的负面清单;
  • 合同关键条款设计陷阱(如标的描述模糊、应急触发缺失);
  • 货权管理盲区(直发、代管、仓单重复质押);
  • 物流/仓储服务商准入与动态考核;
  • 融资性贸易的识别标准与抗辩策略。

课程特别设置沙盘推演环节,学员将分组模拟一起典型“国企涉融资性贸易纠纷案”,在老师引导下分析合同漏洞、证据链缺失、操作瑕疵,并制定全流程风控优化方案,真正实现“以案促改、以练促防”。

无论你是业务、风控、法务、财务还是物流岗位人员,只要参与供应链业务,这堂课都能帮你厘清职责边界、掌握操作规范、积累免责证据,在合规前提下大胆开拓业务。

课程时间:2026年3月5–6日(周四–周五)
课程地点:河南·郑州
报名咨询:李老师 19168536275

本文为万联网(www.10000link.com)原创文章,如有异议,请联系我们。文章欢迎各界转载,转载请注明出处:万联网并附上原文链接

相关新闻

返回
顶部

分享到微信朋友圈

微信扫一扫