多重担保也踩雷?物产中大子公司陷2.33亿贸易货款纠纷,风控体系遭拷问
- 2025-10-11,万联网 ,毛莉

近日,物产中大发布公告称,其控股子公司浙江物产电子商务有限公司(以下简称“物产电商”)因买卖合同纠纷向法院提起诉讼,涉案金额高达2.33亿元。
该案已于2025年9月22日由杭州市中级人民法院立案受理,目前尚未开庭审理。这一事件不仅涉及巨额资金回收风险,更暴露出物产中大在子公司业务风控管理中存在的潜在隐患。

一、案件核心:贸易背景下的货款回收风险
根据公告,物产电商自2024年起与中邮崎酷信息技术(上海)有限公司(以下简称“中邮崎酷”)开展苹果手机贸易业务,向上游供应商采购手机后销售给中邮崎酷。
然而,中邮崎酷在验货签收后未按约定支付货款,截至公告日欠付货款本金达2.25亿元,加上利息、违约金及各项费用,合计诉讼请求金额达2.33亿元。
尽管物产电商在交易中设置了担保措施——包括被告三金大健名下房产抵押、被告二上海鸿钺商贸房产抵押,以及被告三金大健、被告四胡晓琦的连带责任保证——但未能有效阻止违约发生。
担保措施虽为后续追偿提供了基础,但交易对手的违约本身已反映出业务前端风控的不足。
二、风控短板:多重担保未能规避风险
物产电商在此次交易中,并非没有风险意识。其设置了由自然人连带保证、房产抵押等多重担保措施,看似构建了一道“安全网”。然而,这笔2.33亿元的纠纷恰恰证明,静态、事后的担保无法替代动态、全过程的风险管理。这套担保体系的失效,暴露出以下深层次的风控漏洞:
-
客户资质审核存疑
物产电商与中邮崎酷的合作始于2024年,但在不足两年内即积累超2.25亿元应收账款,最终形成坏账。这是否说明物产电商在客户信用评估、交易额度控制等方面存在疏漏?若仅依赖事后担保而忽视事前审核,将导致风险不断累积。 -
动态监控机制缺失
从欠款形成到提起诉讼,物产电商虽声称“多次催要”,但未能有效控制风险扩大。理想的风控体系应包含应收账款动态监控机制,一旦发现逾期迹象,及时采取暂停发货、要求追加担保等措施,而非被动等待诉讼解决。 -
担保覆盖与变现风险
尽管物产电商要求对抵押房产折价或拍卖变现,但房产处置周期长、市场波动大,实际回收金额可能低于预期。此外,诉讼请求显示,金大健的房产抵押最高额担保为1371万元,与2.33亿元的总诉讼请求相比覆盖明显不足,反映出担保设计存在结构性缺陷。
物产电商此次的“多重担保”策略,本质上是一种“惰性风控”的体现。它错误地将风控等同于事后追偿的保障,而忽视了事前预防、事中控制这一更核心的环节。
担保措施只能是“减震器”,而不应成为“方向盘”。如果企业的风控文化不从事后补救转向事前预警,从依赖抵押转向信用为本,从静态审核转向动态监控,那么即便有再多的抵押物,也无法避免下一个“中邮崎酷”的出现。
三、管理启示:贸易业务风控亟待系统化升级
此次物产电商涉诉,绝非一次孤立的意外事件,而是其贸易风控体系存在结构性脆弱性的必然结果。这起案件警示我们,在复杂的市场环境中,依靠“客户资质审核+合同条款+事后担保”的传统单点防御模式已不足以应对风险。
贸易业务的风控必须进行一场深刻的系统化升级,从事后补救转向事前预警,从静态审核转向动态管理,构建一个贯穿业务全生命周期的、有机联动的风险防御体系。
-
强化客户准入与授信管理
大宗贸易业务中,客户资质审核应成为风控第一道防线。需建立多维度的评估体系,包括财务状况、行业声誉、历史交易记录等,并设置合理的授信额度上限,避免过度依赖单一客户。 -
完善担保结构与动态调整
担保措施应贯穿交易全程,不仅要注重抵押物价值覆盖,还需引入保证人资质审查、担保比例动态调整等机制。例如,在应收账款持续增加时,应要求交易对手追加担保或提供更强履约保障。 -
建立风险预警与应急机制
企业应设立专门的风控岗位,实时监控应收账款账龄、回款进度等关键指标。一旦发现异常,立即启动预警并采取应对措施,如暂停合作、启动催收程序等,避免风险进一步扩大。
四、对上市公司的影响与警示
物产中大在公告中强调,诉讼“对公司本期利润或期后利润的影响尚具有不确定性”。然而,若款项无法全额收回,公司将面临重大损失。更重要的是,此次纠纷反映出其子公司业务风控体系可能存在系统性问题,若不彻底整改,类似风险或将重复发生。
作为一家以供应链集成服务为主业的上市公司,物产中大应以此为契机,全面审视贸易业务风控流程,从客户筛选、合同审查、履约监督到债权保障,构建全链条风险管理体系。唯有如此,才能在复杂市场环境中行稳致远。
结语
物产中大子公司物产电商的诉讼案件是一面镜子,映照出贸易业务中风险控制的脆弱性。担保措施虽为事后追偿提供了路径,但真正优秀的风控应致力于防患于未然。唯有完成从“救火队”到“规划师”,从“担保依赖”到“信用管理”的系统化升级,企业才能在波诡云谲的市场中行稳致远,真正实现高质量的增长。

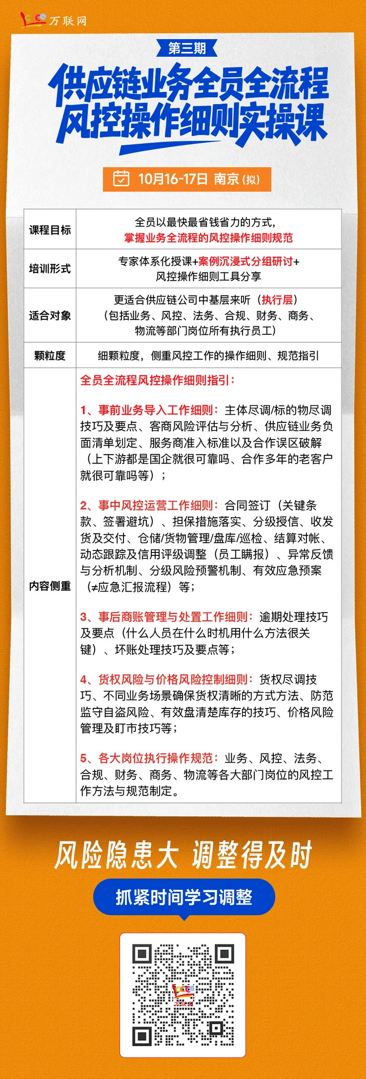
为助力国企供应链公司以最快速、最省钱、最省力的方式升级风控工作的方式方法,自检合同以及业务中的不合规与风险点,建立起供应链业务负面清单,并形成一套完整的覆盖全流程、全员参与的风控操作细则规范,我们将于10月16-17日在南京举办第三期《供应链业务全员全流程风控操作细则实操课》。
第一、第二期课程一经推出,便累计吸引了200多位来自近90家大型国企集团的高管组团报名。现在第三期课程的排期消息刚放出去,便有50+来自商投、城投、产投、交控、商贸物流集团的国企高管组团报名,现在还有20+国企在走流程锁定,要报名的朋友抓紧啦~
为啥这堂课这么火爆?因为本期课程,不同于市面上泛泛而谈风控概念、风控体系构建的课程,而从操作细则视角,给大家讲解供应链业务全流程、全员的风控工作方法与规范,让所有与风控有关的工作人员,包括业务、风控、法务、合规、财务、商务、物流等岗位,在每个场景中明晰自己该干啥、该看啥、该注意啥、该操作啥,实现精细化运营,切实防控原来粗放运营下潜藏的巨大风险,确保该拿下的业绩拿下,也不怕真出风险,因为这些做到了,即使出风险也能尽力免责......
第一天课程上,我们邀请了拥有丰富诉讼经验、近20年供应链风控实务经验、给多家国企提供法律与合规服务的北京德和衡(深圳)律师事务所合伙人『张老师』,从业务运营风控视角,系统讲解供应链业务负面清单制定、合同/单据/订单设计、事中运营操作、事中监督管理、货权管理的风控实务要点,助力各地方国企供应链公司落实供应链业务全员全流程操作细则的制定。授课过程中,张老师还会结合亲身代理的多起风险案件,给大家拆解合同签署中的标的条款设计、应急触发条款设计、单据设计、出入库环节的操作疏漏、商务跟单技巧、物流运输服务商/仓储方准入评估与动态考核设计、盘库巡库中的执行偏差、风险复盘方法(客户回访/业务风险/单据)等实务细节。同时,张老师还将以自身代理的供应链诉讼案件为例,组织现场学员进行模拟演练,讨论该案例国企方在开展业务中隐藏了哪些风险点、未来全流程风控怎么调整等问题要点,也便于组团前来参与学习的企业团队,通过案例演习环节,增强对风险漏洞的识别能力,同时提高团队间的磨合程度。
第二天课程上,我们将邀请了拥有20多年大型供应链企业风控实战经验、累计为企业规避和减少各类投资及运营、信用风险损失价值超百亿的原世界500强集团首席风控官『张老师』,从客商信用风控角度,以“客户信用风险全流程管理实操落地技巧”为题,给大家详细拆解客户信用风险管控的全流程实操要点,包括事前防控的客户与业务准入门槛、信用测评、授信管理——事中管控的抓应收账款(做分析、管单证等)、盯动态设指标(客户信用动态、客户交易动态、客户授信动态、外部环境动态等)——事后跟进的风险预警、催收技巧、坏账处理技巧等实务细节。更难得的是,张老师还将在课堂上给大家分享不少实用风控模板工具,比如业务初筛否决标准“设置三道防火墙”、分级授信审批“四权分立”、信用评级“五步法”、应收账款跟进“五步法”、化债“六步法”等工具,并结合多年工作方法和经验、亲身经历的风险案例,详解如何通过细节管理前置化解风险。
课程报名:李老师19168536275

