不少国企供应链公司:合规>风控>业务?生存法则巨变背后的真相太扎心了
- 2026-02-17,万联网 ,donna

这两年在给全国上千家央国企做培训时,能明显感觉出来,国企供应链公司对于合规的需求不断提高,不少国企把合规当成了头等大事,甚至到了“合规>风控>业务”的地步。
那为什么会这样?
因为国企供应链公司背负着三重身份:一是国有企业的属性要求其守住国有资产不流失的底线;二是供应链企业的属性又要求其在市场中保持竞争力;三是公共平台的属性要求其服务地方经济和社会发展。这三重身份决定了其必须遵循不同于民营企业的生存法则。
与民营企业老板一拍脑袋就能决策不同,国企供应链公司的每一个决策都需要经过层层审批和合规审查。一位省级国资运营公司风控负责人指出:在国企,业务出了风险可能还有“尽职免责”的空间,但要是触碰合规红线,基本上没有回旋余地。
一、理清概念:合规、风控、业务,3个层次3种逻辑
首先,我们先来理解一下 合规、风控、业务这三者的概念,这才能搞清楚在国企供应链公司内部的真实内涵。
1、合规是底线思维——解决的是“能不能干”的问题。它的本质是“必须遵守的硬规则”。它涵盖国家法律法规、国务院国资委的监管要求(如“十不准”政策)、集团内部制度,甚至包括会计师事务所、律师事务所认定的操作标准。比如“十不准”中明确禁止融资性贸易,那这类业务无论利润多高都不能碰,没有讨价还价的余地。
2、风控是概率思维——解决的是“怎么干更安全”的问题。它评估的是业务过程中的各种不确定性,通过措施降低风险发生的可能性和影响程度。比如同样是钢材贸易,风控会要求核查供应商资质、设置付款保证金、跟踪货物物流信息,通过一系列措施把风险降到最低。但风控是有弹性的,比如某笔业务风险较高,但通过增加担保措施就能推进,这就是风控的调整空间。
3、业务是价值思维——解决的是“干得好不好”的问题。它追求的是企业的经营目标和市场价值,关注规模、利润、市场份额等指标。业务是结果导向,好比开车到达目的地的速度和舒适度。对国企供应链公司而言,业务不仅是赚钱,还要服务集团主业、助力地方产业发展。业务管的是做什么能成—— 比如围绕集团的制造业主业,开展原材料采购、产成品分销等供应链服务,或者响应地方政府号召,搭建农产品供应链平台等等,但业务必须在合规的框架内,靠风控保驾护航。
简单说,合规是前提,风控是保障,业务是目标。没有合规这个“1”,后面再多的“0”都没有意义。
二、为何在国企供应链公司内部,合规成为头等大事?
这两年跟上千位国企供应链公司的高管交流,大家共识越来越清晰:合规不是选择题,而是生存题。背后有三个绕不开的原因。
1、国企的特殊属性决定了合规的“一票否决权”
2022年,国务院国资委发布的《中央企业合规管理办法》等文件,强调合规管理是央企和国企的“必选规定动作”,要求企业建立完善的合规管理体系,并将合规表现纳入考核指标。因为国企花的是国有资产,承担着保值增值的责任,若因高管决策失误或违规操作导致国有资产流失,相关高管将被严肃追责,可能面临党纪政纪处分、职务调整甚至刑事处罚。比如,2024年某交通集团的案例就是典型:这家千亿级国企集团的供应链子公司因开展融资性贸易被查处,多名高管被问责,整个集团的考核评级都受影响。要知道,国企高管的仕途与合规表现直接挂钩,谁也不敢拿合规冒险。
2、供应链业务的“高风险属性”倒逼合规优先
供应链业务天然带有金融属性,很容易踩雷。比如大宗商品贸易中,“走单不走货”的空转贸易、“名为贸易实为借贷”的融资性贸易,表面看合同、单据都齐全,但本质是违规操作。安徽华文国际的惨痛教训就是最好的例子:2008-2014年间,公司与云南惠嘉开展的“贸易业务”实际是融资性贸易,最终被诈骗,直接损失32.3亿元,间接损失超20亿元。这类案例的频发,让国资委对合规监管越来越严,比如“十不准”政策当中大部分都是针对国企合规问题而出台的。
3、监管力度指数级升级
以前合规检查可能是抽查,现在是“全流程穿透式监管”。比如收入确认方式,以前有些国企用全额法虚增收入规模,现在“十不准”政策明确要求代理贸易就是用净额法确认收入,会计师事务所会严格核查,一旦发现违规,直接影响财务报表真实性,这对国企而言是致命的。
三、一些关于国企供应链公司合规的实务建议
1、制定并动态更新“供应链业务负面清单”,明确合规边界
一份具体、可操作的业务负面清单是国企供应链公司业务员最直接的避坑指南。它应明确列出公司严禁涉足的业务类型,并清晰描述其特征,使业务团队在前期开拓时就能快速识别和规避风险。比如:
1)融资性贸易业务特征:这类业务通常缺乏真实的商业实质,核心特征包括上游供应商和下游客户可能为同一实际控制人;货物实际上由交易对手方控制,并未发生实质性的流转或物权转移;业务中存在直接提供资金,或通过结算票据、保理等方式变相提供资金的情况。
2)虚假贸易业务特征:主要表现为“空转”或“走单”贸易,其典型迹象是合同流、货物流、资金流和发票流“四流”不一致或严重脱节;业务毛利率极低甚至异常;缺乏真实的物流单据(如入库单、质检报告、运输单)作为支撑。
通过将上述特征转化为清单中的具体条款,可以为业务团队划定清晰的行为红线。
2、将合规审查“嵌入式”植入关键业务流程
合规管理不能仅停留在事后审核,必须前置并嵌入核心业务流程。我们建议国企供应链公司在“客户准入-合同审批-资金支付-货权转移-单据归档”等关键节点,设置强制性的合规审查程序,并将其固化在OA或ERP系统中。
例如,所有超过一定额度的合同,必须经风控合规部门依据“负面清单”完成合规性校验后方可进入下一环节。通过这种流程的IT固化,变人治为法治,确保合规要求在不被业务节奏冲垮的前提下,实现无死角覆盖。
3、建立合规知识库与常态化复盘机制
建议国企供应链公司设立一个内部的“合规知识库”,系统性地收纳法律法规、内部制度、经典案例(包括内部处理案例和外部公开处罚案例)及风控提示。同时,建立常态化的月度/季度风控复盘会制度,不仅要复盘已出险的业务,更要复盘那些在审查中被“毙掉”的潜在高风险业务,由风控部门讲解其风险点和合规依据。这一机制能将个人经验转化为组织智慧,让全体业务人员在实践中持续学习,共同提升合规敏感度。
4、积极参加培训与外部交流
国企供应链公司应积极参与各类专业培训,主动与外部有经验的专家和同行交流互动、分享心得。一方面,通过参加由国资委、行业协会举办的合规培训,能及时掌握最新政策法规及监管要求,明确合规方向。另一方面,与同行交流可了解不同业务场景下的合规实践案例,借鉴成功经验,汲取失败教训。例如定期参与行业论坛、研讨会等,拓宽视野,让公司在合规建设道路上少走弯路,不断优化自身合规体系。
未来,能在供应链领域活下来、活得好的国企,不是规模最大、速度最快的,而是风控颗粒度最细、证据链最完整、责任边界最清晰的那一批。毕竟,在46号令的高压下,不出事才是国企供应链业务的第一要务,与其事后背锅,不如事前做好风控——这波,稳赚不亏!
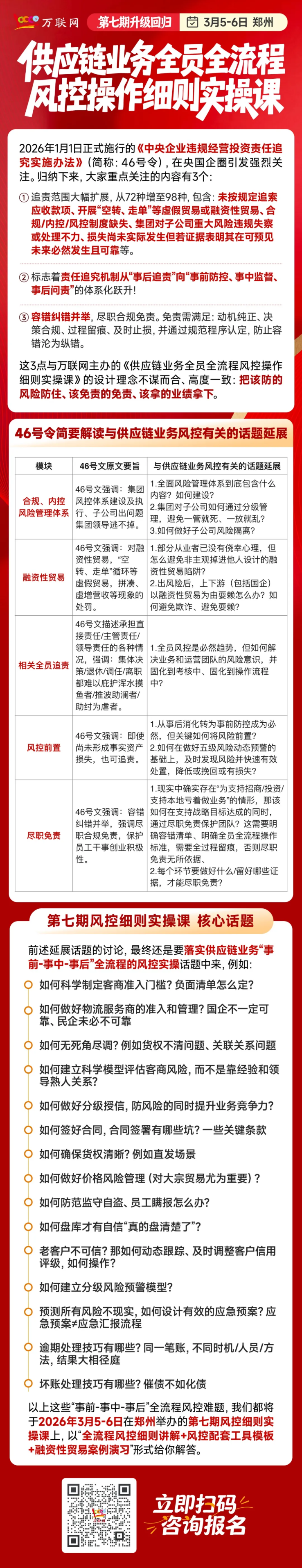
恰逢其时,为助力国企更加合规、低风险地完成营收、拓展利润,2026年3月5-6日,万联网计划在郑州举办第七期《供应链业务全员全流程风控操作细则实操课》。这个系列课程目前已开班六期,累计吸引了600多位来自200家大型国企集团的高管组团报名。
而到了第七期课程,我们更新迭代了不少内容,融合了46号令中大家尤为关注的合规与风险点,不仅有全流程风控细则讲解、风控配套工具模板,还有融资性贸易案例演习,万联网首席风险管理实战专家张老师、万联网首席供应链业务法律风控专家张老师,2位老师还会把46号令揉碎了、讲透了。不管你是想搞懂新规边界,还是想建立一套覆盖事前-事中-事后全流程、全员参与的供应链业务风控操作细则规范,这堂课都能帮你少走弯路、少踩坑。
第一天课程,我们将邀请了拥有20多年大型供应链企业风控实战经验、累计为企业规避和减少各类投资及运营、信用风险损失价值超百亿的原世界500强集团首席风控官『张老师』,从外部客商信用风控角度,拆解企业业务信用风险管控的全流程实操要点,包括事前防控的准入管理(业务与客户初步筛选技巧)、信用测评(客户画像设定技巧、尽调途径技巧、客户等级评定)、授信管理(授信额度原则与分级授信策略)——事中管控的抓应收账款(做分析、管单证等)、盯动态设指标(客户信用动态、客户交易动态、客户授信动态、外部环境动态等)——事后跟进的风险预警、催收技巧、坏账处理技巧等。更难得的是,张老师还将给大家分享不少实用风控模板工具,如“四流合一”快速验证清单、货权动态监控SOP、现场尽调操作指引、供应链贸易客户极简画像评分表、制造业/农产品行业客户画像模板、制造业现场尽调操作指引表(风控岗)、信用评级表模板、客户(供应商)评分评级表模版、客商信用评级及分级授信策略模版、审批权限矩阵表模版、供应链大宗物流货权管理实操SOP等,并结合多年工作方法和经验,给你详解如何通过细节管理前置化解风险。
第二天课程,我们邀请了拥有丰富诉讼经验、近20年供应链风控实务经验、给多家国企提供法律与合规服务的北京德和衡(深圳)律师事务所合伙人『张老师』,从内部业务运营风控视角,详细分享供应链业务负面清单制定、合同/单据/订单设计、事中运营操作环节、事中监督管理环节、融资性贸易沙盘案例等,帮大家落实供应链业务全员全流程操作细则的制定。此外,张老师还会结合亲身代理的多起风险案件,并组织学员进行融资性贸易风险案例模拟演练,给大家拆解事前合同签订的隐藏陷阱与事中运营的潜在风险,如合同签署中的标的条款设计、应急触发条款设计、单据设计、出入库环节的操作疏漏、商务跟单技巧、物流运输服务商/仓储方准入评估与动态考核设计、盘库巡库中的执行偏差、盯价细节、风险复盘方法(客户回访/业务风险/单据)等实务细节,每个环节都配套了具体操作方法。
课程报名:李老师19168536275

最后想跟各位央国企人说:2026年的职场,合规不是束缚,而是保护自己的安全锁。与其连滚带爬应对风险,不如主动拥抱合规、提前布局。毕竟“爱你老己,就从做好风控开始”,只有守住合规底线,才能在职业道路上走得稳、走得远。

