万联网 , donna , 2026-02-04 , 浏览:4400

"你知道吗?昨天还在办公室签合同的李总,今天就因融资性贸易被带走了..."


这几年,融资性贸易一直是监管的重点。上头文件年年发,巡查组月月查,可还是有不少国企都在干。甚至于行业里面开始流行一句话:不出事叫贸易,出事后叫融资性贸易


过去,大家可能觉得这是行业潜规则,为了完成营收指标,偶尔操作一下无伤大雅。但今天,我必须用最严肃的语气告诉大家:游戏规则已经彻底变了,监管的达摩克利斯之剑已经落下,并且剑刃上清晰地刻着终身追责四个字。


这一切的根本转折点,就是自2026年1月1日起正式施行的《中央企业违规经营投资责任追究实施办法》(国资委令第46号)。这份新规,将追责情形从72种扩容至98种,并且再次明确将开展“融资性贸易业务或空转、走单、循环等虚假贸易业务”列入集团管控失职的追责情形。这意味着,无论你是为了完成KPI,还是被人情裹挟,只要参与了这类业务,从具体操办的业务员到审批的领导,再到上级集团的分管负责人,都可能被一追到底。


下面,我就用最直白的语言,结合国资委46号令的内容,给大家整理了一份"国企供应链公司高管,在融资性贸易业务中,需警惕的10大罪名"。这里不是教大家钻空子,而是给在钢丝上行走的队友们画个安全区。这些用真金白银换来的教训,既有栽在合同条款里的"隐蔽条款坑",也有藏在物流单据里的"证据链雷",还有业务员自己都没意识到的"主观故意陷阱"。看完这篇文章,至少能看清脚下是沼泽还是硬地——避开这些雷区,咱们才能安心搞事业,不再当背锅侠。



一、融资性贸易VS真实贸易:核心区别就看你懂不懂货


在分析罪名之前,我们必须先搞懂,监管和司法机构到底凭什么认定你是融资性贸易?


一句话总结:判断的核心不是你垫不垫资,而是你有没有掌控货权,交易有没有商业实质。


很多同行有个误区,认为我不出钱,只是过个账,收点通道费,总安全吧。其实大错特错!根据46号令及相关监管精神,即使国企不出资,但若对货物没有实际控制权,无法提供货物流转的真实凭证(如仓单、物流记录、质检单等),一样会被定性为“空转、走单”的虚假贸易。


  • 真实贸易:你关心的是货的品质、价格、物流和下游需求。你有验货、控货、处置货物的全套动作和证据链。赚的是价差和服务的钱。


  • 融资性贸易:你只关心资金什么时候出去,什么时候带着利润(实质是利息)回来。货物只是合同上的一个符号,你可能连仓库大门朝哪开都不知道。赚的是利差的钱。


后者就是46号令严打的虚假贸易,也是所有刑事风险的温床。



二、十大刑事罪名“全家桶”:总有一款让你破防


一旦业务被穿透审查认定为虚假的融资性贸易,相关责任人就可能从踩红线滑向触刑律。以下是最高频、最致命的十大罪名,请各位对号入座,自查自纠:


1、国有企业人员滥用职权罪&国有企业人员失职罪


这是融资性贸易中最常见的入门级刑事罪名,直接对应46号令中未履行或未正确履行职责的核心追责原则。


  • 滥用职权:你明知是虚构贸易、闭环空转,但为了刷营收、完成考核,仍拍板上马。这就是典型的未正确履行职责。


  • 失职罪:你应当知道但没发现,比如不核实上下游关联关系、不去仓库验货、不看物流单据,盲目信任对方,导致巨额损失。这就是未履行职责。


核心区别:一个是故意瞎干,一个是糊涂不干。但结果都一样:给国家造成重大损失,牢狱之灾等着你。46号令强调,即便是集体决策也不再是免责金牌,会上不反对、签字不把关,就是躺枪的代价。


3、签订、履行合同失职被骗罪


这是失职罪在合同领域的特别定制版。如果对方本就是骗子,设下融资性贸易的圈套,而你由于严重不负责任,没有履行基本的审查义务(比如合同价格明显不公、对方资质造假都未发现),导致国企钱货两空,就可能构成此罪。46号令中合同价格明显不公允就是明确的追责情形之一。


4、非法经营罪


你以为你在做贸易,但在法官眼里,你可能在开地下钱庄。如果国企以贸易为名,实质是经常性地向不特定对象发放贷款,赚取固定利息差,这就扰乱了国家金融管理秩序,可能涉嫌非法经营罪。46号令已将违反规定参与或变相参与民间借贷纳入金融业务追责范围。


5、受贿罪/行贿罪


融资性贸易利益巨大,极易滋生腐败。对方为了让你同意做这个通道或尽快放款,给你通道费、好处费,你收了,就是受贿。你为了促成交易给对方关键人物送礼,就是行贿。在虚假贸易的背景下,这些贿赂行为会罪加一等。


6、虚开增值税专用发票罪


走单、走票、不走货是融资性贸易的标准动作。只要没有真实货物交易,为此开具的增值税发票就涉嫌虚开。虽然最新司法解释强调,如果仅为虚增业绩、融资,不以骗税为目的且未造成税款损失,可能不以本罪论处,但极可能以其他罪名(如非法购买发票罪)追究。这依然是头顶的利剑。


7、合同诈骗罪(及被诈骗)


这是最惨烈的后果。你参与的融资性贸易,很可能从头到尾就是对方设下的骗局。对方通过伪造仓单、以次充好(例如用碳酸钙冒充钛白粉)、操控闭环交易等手段,骗取国企资金。一旦案发,对方主犯定合同诈骗罪,而国企内部的经办和审批人员,则很可能因前述的失职或滥用职权罪被一并追究。


8、贪污罪&挪用公款罪


这已经从为公家犯错升级为为自己谋利。如果利用融资性贸易复杂的资金池,将公款隐匿、截留,非法占为己有,就是贪污。如果临时挪用贸易回款去炒股、买房,超过三个月未还,就是挪用公款。性质彻底改变,刑罚也极为严厉。


10、私分国有资产罪


如果管理层法不责众,通过融资性贸易产生的利润,以奖金、福利等形式集体私分给个人,这就构成了私分国有资产罪。这是把国企当成自家提款机的疯狂行为。



三、求生指南:国企如何在46号令时代安全驾驶?


面对如此严峻的形势,不干是最简单的答案。但如果业务必须开展,请务必牢记以下保命法则,这与46号令倡导的尽职合规免责精神完全一致:


1、死死抓住货权这个生命线:不做货权的甩手掌柜。亲赴现场验货、使用可监控的第三方仓储、取得并核实货权凭证(如标准仓单)、掌控物流过程。确保四流合一(合同、发票、资金、货权)证据链完整。


2、彻底抛弃通道思维:合同条款中严禁出现通道、固定收益、不承担货责等表述。必须体现你在采购、仓储、物流、销售等环节提供了真实服务并承担相应风险。


3、做实穿透式尽调:不仅查交易对手的工商信息,更要查其实际控制人、关联企业,防止陷入左右手互倒的循环贸易陷阱。对贸易背景的合理性保持职业怀疑。


4、建立并执行全员全流程风控流程:将风控要求落实到业务全流程每个岗位的操作细则中,让每个人都有章可循、有迹可查。这样即使出事,也能依据46号令的尽职合规条款,为无过错的员工提供免责依据。


现在时代真的变了。过去那种靠纸面繁荣镀金career的路,已经变成了直达监狱的高速路。国资委46号令的98条红线,不是纸上谈兵,而是带着终身追责利齿的监管铁拳。


融资性贸易,看似是完成指标的捷径,实则是埋葬职业前程的最短路。让我们回归商业本质,靠真实的货物、真实的服务、真实的价值去创造营收和利润。这才是对国家资产负责,也是对你自己和家庭负责。毕竟,只有安全地活着,才能看到行业下一个十年的风景。共勉。


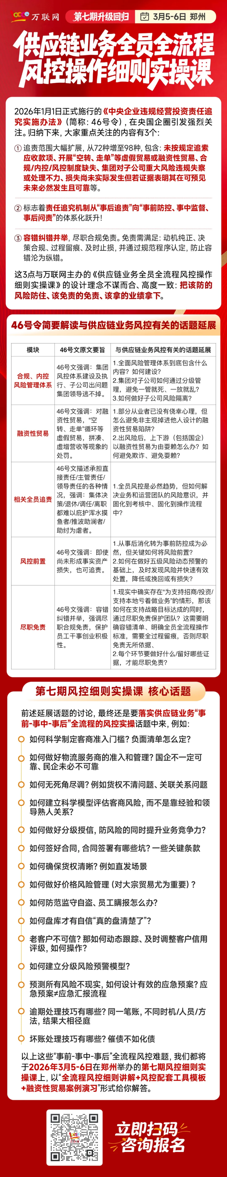
恰逢其时,为助力国企更加合规、低风险地完成营收、拓展利润,2026年3月5-6日,万联网计划在郑州举办第七期《供应链业务全员全流程风控操作细则实操课》这个系列课程目前已开班六期,累计吸引了600多位来自200家大型国企集团的高管组团报名。


而到了第七期课程,我们更新迭代了不少内容,融合了46号令中大家尤为关注的合规与风险点,不仅有全流程风控细则讲解、风控配套工具模板,还有融资性贸易案例演习,万联网首席风险管理实战专家张老师、万联网首席供应链业务法律风控专家张老师,2位老师还会把46号令揉碎了、讲透了。不管你是想搞懂新规边界,还是想建立一套覆盖事前-事中-事后全流程、全员参与的供应链业务风控操作细则规范,这堂课都能帮你少走弯路、少踩坑。


第一天课程,我们将邀请了拥有20多年大型供应链企业风控实战经验、累计为企业规避和减少各类投资及运营、信用风险损失价值超百亿的原世界500强集团首席风控官『张老师』,从外部客商信用风控角度,拆解企业业务信用风险管控的全流程实操要点,包括事前防控的准入管理(业务与客户初步筛选技巧)、信用测评(客户画像设定技巧、尽调途径技巧、客户等级评定)、授信管理(授信额度原则与分级授信策略)——事中管控的抓应收账款(做分析、管单证等)、盯动态设指标(客户信用动态、客户交易动态、客户授信动态、外部环境动态等)——事后跟进的风险预警、催收技巧、坏账处理技巧等。更难得的是,张老师还将给大家分享不少实用风控模板工具,如“四流合一”快速验证清单、货权动态监控SOP、现场尽调操作指引、供应链贸易客户极简画像评分表、制造业/农产品行业客户画像模板、制造业现场尽调操作指引表(风控岗)、信用评级表模板、客户(供应商)评分评级表模版、客商信用评级及分级授信策略模版、审批权限矩阵表模版、供应链大宗物流货权管理实操SOP等,并结合多年工作方法和经验,给你详解如何通过细节管理前置化解风险。


第二天课程,我们邀请了拥有丰富诉讼经验、近20年供应链风控实务经验、给多家国企提供法律与合规服务的北京德和衡(深圳)律师事务所合伙人『张老师』,从内部业务运营风控视角,详细分享供应链业务负面清单制定、合同/单据/订单设计、事中运营操作环节、事中监督管理环节、融资性贸易沙盘案例等,帮大家落实供应链业务全员全流程操作细则的制定。此外,张老师还会结合亲身代理的多起风险案件,并组织学员进行融资性贸易风险案例模拟演练,给大家拆解事前合同签订的隐藏陷阱与事中运营的潜在风险,如合同签署中的标的条款设计、应急触发条款设计、单据设计、出入库环节的操作疏漏、商务跟单技巧、物流运输服务商/仓储方准入评估与动态考核设计、盘库巡库中的执行偏差、盯价细节、风险复盘方法(客户回访/业务风险/单据)等实务细节,每个环节都配套了具体操作方法。


课程报名:李老师19168536275


本文为万联网(www.10000link.com)原创文章,如有异议,请联系我们。文章欢迎各界转载,转载请注明出处:万联网并附上原文链接

相关新闻

返回
顶部

分享到微信朋友圈

微信扫一扫