加钱哥谈农副大宗贸易 , 加钱哥 , 2026-03-29 , 浏览:1184

在开头先抛个钩子——有没有一种可能:“两头在外贸易业务”这种提法本身就有问题?贸易的基础形式不就是转买转卖、低买高卖嘛!

在当前这个对国企从事大宗贸易观感极不友好的时间点,为了在“合规”的前提下保住业绩,有些领导就提出:“要杜绝贸易业务‘两头在外’,就只做一头在本地或者周边的贸易业务。”这是一个很现实主义的解读。他们将“两头在外”简单地理解为地理位置的“远近”,进而提出“一头在本地”的整改策略。这种办法其实是在取巧,但如果仅停留在字面意思,可能会陷入”形式合规”而“实质风险依旧”的误区。

按国资委的说法,与主业无关的,目的是为了赚取差价的,从外部企业买来、自己不作任何生产加工、直接转手卖给外部企业的贸易业务,就“两头在外”。如果央企的贸易业务同时符合这三点特征,就是需要被禁止的。换言之,跟交易对象的地理位置远近,没有一毛钱关系!

作为从业者,我们需要透过表象,看到业务的本质。下面笔者结合法律逻辑和警示案例,来尝试解读这一问题。

一、为啥“一头在本地”不一定安全?

我们先来看看这个真实案例:

1、案例背景西部某省属国企A(贸易公司),为了落实“一头在本地”的要求,与本地一家民营企业B签订煤炭购销合同。

2、交易结构:

  • 国企A向B采购煤炭(上游在本地)

  • 国企A将煤炭销售给外省的C公司(下游在外地)

3、表面合规:上游B在本地,符合领导“一头在本地”的要求;合同齐全;有货权转移单据。

4、实质审查:

  • 货物流:B公司的仓库其实就离A公司不远,但A公司未派人去盘点。货物实际上由B公司控制的第三方仓储公司保管,出具的是“仓单”;

  • 资金流:A公司向B支付货款后,B并未用这笔钱组织生产或采购,而是通过多层流转,最终流向了外省的C公司(下游);

  • 闭环形成:C公司收到货物后(实际上可能根本没动),向A支付货款。而这笔钱,正是B公司之前“借”给C的。整个链条中,A的资金出去,资金回来,但货物从未离开过B控制的仓库;

  • 结局:C公司资金链断裂,无法向A付款。A起诉B交货,才发现货物早被B抵押给了银行。

5、案例解读这个案例中,国企A确实做到了“一头在本地”,但最终还是陷入了融资性贸易的泥潭。但在审理时,法院会问三个核心问题:

  • 货物是真的吗?货物虽然存在,但始终由对手方控制,国企A从未取得实质货权;

  • 交易是循环的吗?资金流形成了闭环(A→B→C→A),且B和C存在隐蔽的关联关系或利益安排;

  • 国企承担了什么风险?A承担了所有资金风险,却只赚取固定的“通道费”或微薄差价,风险与收益完全不匹配。

可见,即便上下游都在本地,如果国企只是充当了资金的二传手,且不掌握货权,这依然是典型的融资性贸易。

二、“两头在外”业务的本质风险?

“两头在外”贸易业务的本质风险,不在于地理上的远近,而在于两头失控。

通过对交易流程的剖析,可以把“两头在外”拆解为四个维度的外,这才是风险评判的关键:

1、主业之外(基础风险)

  • 表现:企业明明是搞农业的,对农副产品熟悉,非要去做不了解的工业品、有色金属;

  • 风险:贸然进入不熟悉的领域,没有相关的业务经验,市场能力、管理水平、供应稳定性和竞争性都不足,极易出现失误进而导致国有资产损失;

  • 解读:真正该做的,是坚持把主业中强势的某类或某几类产品从0做到1再做到,而不是为了单纯扩大规模,见猎心喜,四面出击。

2、货权在外(最大风险)

  • 表现:货物存放在第三方仓库,或者直接由上下游负责运输。国企仅凭一张入库单或提货单就确认交易;

  • 风险:如果国企无法通过自有人员或独立第三方物流机构对货物进行实际管控(盘点、查封、处置),那么这批货物在法律上就可能不属于你;

  • 解读:真正的风险不是货物远在千里之外,而是“看得见却管不着”。如果货权在手(比如拥有控货的仓单,或者货物在国资背景的仓库),即使距离远,风险也是可控的。

3、资金流向在外(核心红线)

  • 表现:国企的货款支付后,无法追踪资金的最终用途。或者回款来源是与贸易链条无关的第三方;

  • 风险:这是认定名为贸易,实为借贷的最直接证据。资金流转形成闭环是认定融资性贸易的核心特征;

  • 解读:无论上下游在不在身边,只要资金流出了国企的控制范围,形成了无法解释的闭环(比如最终流向了国企自己的关联方,或者变成了利息),这就是违规的。

4、信息透明度在外(隐藏风险)

  • 表现:对上下游的真实背景、关联关系、经营状况一无所知;对货物的真实用途(是自用还是转卖)不清楚;

  • 风险:一旦出现违约,国企连追索的对象都找不到,因为合同方可能只是个可以随时注销的壳公司;

  • 解读:信息的不透明是隐藏的风险。当然,现在可以通过数字化手段(如物联网监控、区块链溯源)来穿透信息壁垒,地理距离已不再是障碍。

三、给国企供应链贸易从业者的实操建议

面对领导“必须一头在本地”的要求,作为从业者,不应照搬执行。业务部门可以在自身实力满足客户需求的前提下优先发展本地业务,但更应提出更科学的方案来优化原有成熟业务——从物理距离管控转向实质风险管控。

1、查底牌——穿透式尽调

  • 不要只看上下游是谁,要看他们的实际控制人是谁;

  • 重点排查上下游之间是否存在隐性关联关系。如果本地上游和外地下游是同一拨人,那么不管你在哪里,都可能是陷阱。

2、控实权——全流程货权管控

  • 确立货权即生命线的原则;

  • 如果货物在外地,必须引入第三方监管,或者使用数字化手段(如电子围栏、远程视频)进行监控;

  • 关键动作:必须亲自到仓库看货、盘点、换单,而不是仅凭一张纸,要审查货物是否真实交付。

3、变逻辑——优化业务模式

  • 如果仅仅是为了满足“一头在本地”而强行把上/下游拉回本地,但业务本质依然是纯垫资,那无异于饮鸩止渴;

  • 应该向供应链服务转型。比如,即使上下游都在外地,但国企提供了真实的物流、仓储、加工服务,赚的是服务费而非资金利息,这就是监管鼓励的脱虚向实。

结语

收回钩子:从国企大宗贸易的实质来看,贸易业务只要满足围绕主业、真实、合法三个基本要求,无论合作方和业务标的在哪里,无论合作对象是央企、地方国企还是其他类型企业都是可以的,这一点在沿海地区几乎已经成为了共识。所谓的“两头在外”,只有在商业理念被行政思维主导的北部和中西部地区还在被教条地遵循。

作为从业者,需要明确一个核心观点:

  • 监管禁止“两头在外”,禁的是失控;

  • 领导要求“一头在本地”,要的是可控。 

如果本地业务做不到货权可控、资金透明,它比规范运作的“两头在外”业务风险更大。真正的风控,是让国企在任何地方开展业务,都能做到看得见、管得住、卖得掉,而不是仅仅把合同的签订地或者业务标的放在本地。这样供应链行业的未来,才能行稳致远。

当然啦,行稳致远不能只靠理念,更需一套科学、可落地的行动指南与防护盔甲。当我们深入探讨如何砍掉虚的、做实实的时,一个无法绕开的现实是:2026年,国家对国企经营的规范要求已迈入全新的、体系化的阶段。

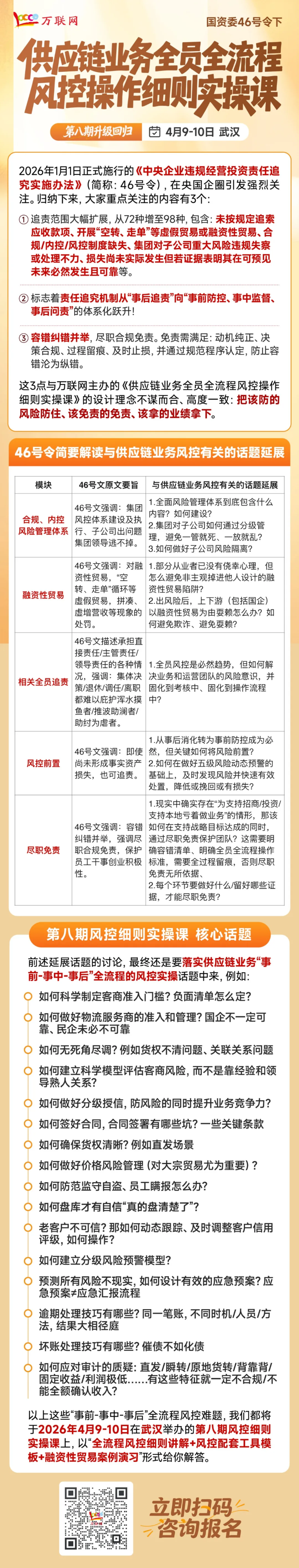
今年11日,《中央企业违规经营投资责任追究实施办法》(简称:国资委46号令)正式施行,四川等地已火速出台配套细则。这绝非孤立事件,而是一个强烈的监管风向标。新规的核心变化在于:

  • 追责范围大幅扩展至98种情形,明确将空转、走单等虚假贸易列入,并要求对或有损失提前预警。

  • 机制从事后问责转向事前防控、事中监督、事后问责的全流程体系

  • 强调尽职合规免责,为企业与员工划出了清晰的安全区,但前提是必须做到过程留痕、决策合规。

这意味着,过去边干边看、出了问题再补救的粗放模式彻底行不通了。现在,每一笔业务从诞生之初,就需要嵌入风控基因,每一个环节的操作都必须规范留痕。企业的核心竞争力,正从规模冲刺能力加速转向高质量、低风险运营的能力。那么,具体怎么做?如何将集团战略、监管新规与业务一线的具体操作无缝衔接?

为此,万联网基于对国资委46号令的深度解读与多年行业风控实战积累,精心打造了《供应链业务全员全流程风控操作细则实操课》这个系列课程已成功开班七期,累计吸引了700多位来自近300家大型国企集团的高管组团报名,口碑载道。现第八期课程定于4月9-10日武汉举办。这门课程不做空泛的理论探讨,而是聚焦落地:

  • 核心解决:如何建立一套覆盖准入、尽调、签约、运营、预警、处置等10+个环节的全员全流程风控工作细则

  • 直接提供:拿来即用的风控配套工具与合同模板,帮你把制度转化为动作。

  • 通过:真实的融资性贸易案例沙盘演练,让你和团队亲身体验风险识别与审计应对,把踩坑变成排雷。

无论你是业务负责人、风控、法务还是管理者,这门课都将帮助你:在拿下业绩的同时筑牢防线,在积极开拓时明确免责边界,真正实现该防的风险防住、该免责的免责、该拿下的业绩拿下。

在监管与市场的双重驱动下,供应链行业正经历一场深刻的价值重估。与其被动焦虑,不如主动学习,掌握在新时代安全航行、稳健创收的航海图与新技能。

报名联系:李老师19168536275



info.10000link.com本文已标注来源和出处,版权归原作者所有,转载请联系原作者,如有侵权,请联系我们。文章来源于加钱哥谈农副大宗贸易

相关新闻

返回
顶部

分享到微信朋友圈

微信扫一扫