万联网 , donna , 2026-04-02 , 浏览:935

“我们这只是正常的垫资采购控货业务,怎么就被认定为融资性贸易了?”某国企业务负责人面对审计部门的质询,一脸无奈。在国企供应链圈,我们常常能够听到类似这样的困惑。


因为这在国企供应链圈,垫资代付和融资性贸易堪称最难区分的双胞胎。一边是上下游默认的行业潜规则,一边是国资委46号令的追责利剑,不少国企人直呼麻了——明明是正常垫资,却怕踩雷被定性为融资性贸易;一旦出现国资流失,更是担心百口莫辩。


今天我们就用大白话来给大家拆解一下这对风险CP,聊聊46号令下垫资业务的合规边界。



一、理清概念:融资性贸易大概率有垫资,但垫资不一定就是融资性贸易


最近,发现有不少朋友把垫资和融资性贸易画等号,本质是犯了以偏概全的错。一句总结就是:融资性贸易大概率是带有垫资buff的,但垫资不一定触发融资性贸易的buff,核心分水岭就在于商业实质,这也是监管判定的核心标准


先看垫资代付:它是真实贸易里的常规操作,比如上游要求款到发货,下游暂时资金周转不开,国企从中垫资完成付款,本质是为了促成真实交易,有清晰的货物流、单据流和贸易目的,资金最终跟着货物走,属于供应链的润滑剂。就像奶茶店旺季垫钱囤原料,目的是卖更多奶茶,而非靠垫钱赚利息。


再看融资性贸易:这是典型的挂羊头卖狗肉,表面是买卖交易,实则是国企变相给上下游放贷。常见套路包括虚构贸易背景、人为加交易环节、货物只走单不走货,核心目的是赚资金占用费,完全脱离主业。比如A国企给B公司垫资买货,B公司再把货卖给关联方C,全程无真实货物流转,本质就是A给B提供资金融通,妥妥的伪装者行为。


四川省国资委曾明确界定融资性贸易的四大特征(国资财管〔2017〕652号):虚构贸易背景、上下游为同一控制人、贸易标的被对方实质控制、变相提供资金。这四点就是区分两者的照妖镜,有一条命中就需警惕。



二、国资委46号令下的风险暴击:垫资业务的合规雷区有多大?


2026年1月1日施行的国资委46号令,直接把融资性贸易纳入追责清单,明确国企开展此类业务需追责(第七条第八款),还祭出重大决策终身问责分级分层追责大招,相当于给国企垫资业务戴上了紧箍咒。


那纯垫资业务的不合规风险概率到底多高?


答案是:无商业实质则风险拉满,有真实贸易则风险可控。46号令的核心是打击无实质的资金空转,而非禁止所有垫资——只要能拿出完整证据链(采购合同、物流单据、验收凭证等),证明交易真实、流程合规,即便出现回款逾期,也大概率不会被定性为融资性贸易;但如果证据链断裂、贸易背景存疑,一旦发生国资流失,就会被穿透式审查盯上,直接按融资性贸易追责。


现实中的血泪案例早已敲响警钟:某物产集团曾因大规模开展融资性贸易,资产负债率飙至121.82%,沦为资不抵债的反面教材,原总经理等6名高管被开除党籍,终身追责;某林业集团原董事长因涉融资性贸易,造成巨额国资流失,最终身陷囹圄,当地专项整治更是立案1214件、处分1113人,堪称追责风暴。更关键的是,融资性贸易合同常被法院认定为名为买卖、实为借贷,直接判无效,国企连追偿都没法理依据,妥妥的赔了夫人又折兵。



三、合规破局:国企垫资业务的避坑指南


说到底,46号令不是一刀切禁止垫资,而是倒逼国企告别靠规模冲业绩的旧逻辑,转向合规前提下赚踏实钱。做好这三点,就能把垫资风险降到最低:


第一,筑牢商业实质防火墙。坚决不碰空转、走单业务,每笔垫资都要核实货物流转(比如实地查验货物、核对仓储单据)、交易对手资质,避免上下游为同一控制人,从源头杜绝虚假贸易嫌疑。


第二,全流程留痕免责。按照46号令三个区分开来原则,垫资前履行集体决策程序,过程中留存所有单据(合同、付款凭证、物流记录等),出现风险及时止损并上报,形成完整证据链,即便出问题也能凭尽职合规申请免责。


第三,聚焦主业不越界。远离与主业无关的垫资业务,国资委74号文早已明确不准开展背离主业的贸易,国企需聚焦核心业务,不做资金通道,避免因脱实向虚踩红线。


说到底,46号令下的国企垫资业务,早已不是敢不敢垫的问题,而是能不能证明合规的问题。垫资本身是中性操作,可怕的是披着垫资外衣的融资性贸易。唯有守住真实贸易底线,把流程做规范、把证据留扎实,才能在合规与业绩之间找到平衡,避免成为追责名单上的显眼包。


现在时代变了,国企供应链公司的生存逻辑也变了——过去靠冲流水活下去,现在靠控风险才能走得远。与其抱怨没人没资源,不如从今天开始,把关键风险点盯紧、把流程简化、把外部资源用足,用有限的人力实现最大化的风控效果。毕竟,在46号令的高压下,不踩坑就是最大的业绩。


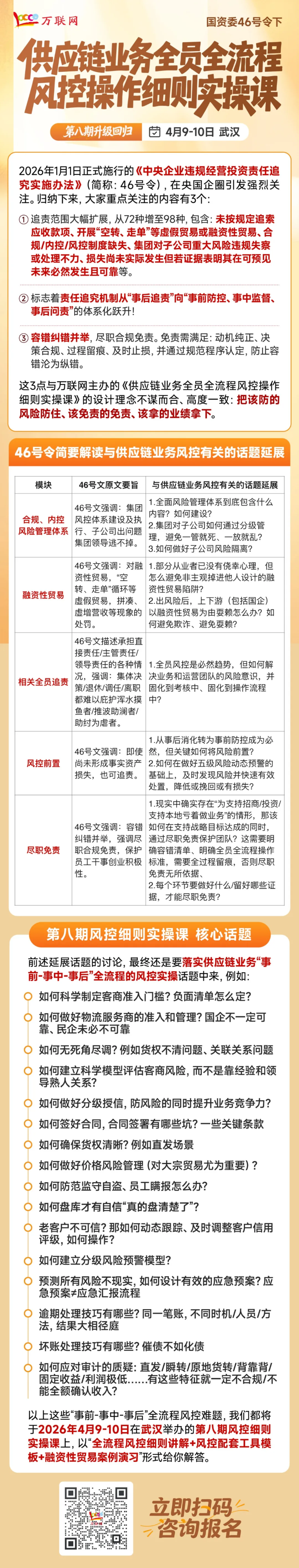
恰逢其时,为助力国企供应链公司更加合规、低风险地完成营收、拓展利润,2026年4月9-10日,万联网计划在武汉举办第八期《供应链业务全员全流程风控操作细则实操课》这个系列课程目前已开班七期,累计吸引了700多位来自250多家大型国企集团的高管组团报名。


而到了第八期课程,我们更新迭代了不少内容,融合了国资委46号令中大家尤为关注的合规与风险点,不仅有全流程风控细则讲解、风控配套工具模板,还有融资性贸易案例演习,万联网首席风险管理实战专家张洪江、万联网首席供应链业务法律风控专家张春艳,2位老师还会把46号令揉碎了、讲透了。不管你是想搞懂新规边界,还是想建立一套覆盖事前-事中-事后全流程、全员参与的供应链业务风控操作细则规范,这堂课都能帮你少走弯路、少踩坑。


第一天课程,我们将邀请了拥有20多年大型供应链企业风控实战经验、累计为企业规避和减少各类投资及运营、信用风险损失价值超百亿的原世界500强集团首席风控官『张老师』,从外部客商信用风控角度,拆解企业业务信用风险管控的全流程实操要点,包括事前防控的准入管理(业务与客户初步筛选技巧)、信用测评(客户画像设定技巧、尽调途径技巧、客户等级评定)、授信管理(授信额度原则与分级授信策略)——事中管控的抓应收账款(做分析、管单证等)、盯动态设指标(客户信用动态、客户交易动态、客户授信动态、外部环境动态等)——事后跟进的风险预警、催收技巧、坏账处理技巧等。更难得的是,张老师还将给大家分享不少实用风控模板工具,如“四流合一”快速验证清单、货权动态监控SOP、现场尽调操作指引、供应链贸易客户极简画像评分表、制造业/农产品行业客户画像模板、制造业现场尽调操作指引表(风控岗)、信用评级表模板、客户(供应商)评分评级表模版、客商信用评级及分级授信策略模版、审批权限矩阵表模版、供应链大宗物流货权管理实操SOP等,并结合多年工作方法和经验,给你详解如何通过细节管理前置化解风险。


第二天课程,我们邀请了拥有丰富诉讼经验、近20年供应链风控实务经验、给多家国企提供法律与合规服务的北京德和衡(深圳)律师事务所合伙人『张老师』,从内部业务运营风控视角,详细分享供应链业务负面清单制定、合同/单据/订单设计、事中运营操作环节、事中监督管理环节、融资性贸易沙盘案例等,帮大家落实供应链业务全员全流程操作细则的制定。此外,张老师还会结合亲身代理的多起风险案件,并组织学员进行融资性贸易风险案例模拟演练,给大家拆解事前合同签订的隐藏陷阱与事中运营的潜在风险,如合同签署中的标的条款设计、应急触发条款设计、单据设计、出入库环节的操作疏漏、商务跟单技巧、物流运输服务商/仓储方准入评估与动态考核设计、盘库巡库中的执行偏差、盯价细节、风险复盘方法(客户回访/业务风险/单据)等实务细节,每个环节都配套了具体操作方法。


课程报名:李老师19168536275


本文为万联网(www.10000link.com)原创文章,如有异议,请联系我们。文章欢迎各界转载,转载请注明出处:万联网并附上原文链接

相关新闻

返回
顶部

分享到微信朋友圈

微信扫一扫