万联网 , donna , 2026-01-23 , 浏览:2415

供应链行业摸爬滚打十几年,我们每年在给几百家央企、地方国企做辅导培训、合规与风险诊断时,发现了一个扎心的真相:60%的亏损都是因合同漏洞而引发的血案,预付款变“扶贫款”、货物验收成“罗生门”、自以为的真实贸易却被认定为融资性贸易......轻则审计整改、领导背锅;重则国有资产流失、直接移送司法机关。这对国企来说,简直是生死线级别的风险。


今天我们就掰开揉碎了说:合同里哪些条款是雷区、哪些字眼一出现就容易被审计重点关照、跟上下游签合同要防哪些坑等等,同时还将结合一些真实案例,给咱们国企供应链公司一点实在的避坑招数,全是干货,听完就能用,抓紧转发给你们公司的同事~



一、合同条款里的雷区:这些地方不盯紧,哭都来不及


合同条款就像给业务上保险,条款写得稀里糊涂,保险就成了废纸。咱们来一条条说:


1、通道服务条款:直接给自己扣融资性贸易的帽子


坑点:有些合同里直接写 “甲方仅提供资金通道服务,不承担货物质量/市场价格风险”,或者“乙方负责实际货物采购与销售,甲方收取固定服务费”。


正确姿势供应链服务的核心是有货、有流、有真实交易,如果合同明说自己只是走账,那审计一眼就会认定这是融资性贸易—— 说白了就是用贸易的壳子做借贷,这在国企是严令禁止的,轻则整改,重则追责。


所以合同中要删掉所有“通道、不担责”的字眼,改成:甲方负责货物采购、验收、仓储、销售全流程管理,对货物质量承担验收责任(验收标准详见附件《质量检测清单》),有权根据市场行情调整销售价格,独立承担货物毁损、贬值等市场风险。


此外,服务费也别写固定金额,而是要和实际工作量挂钩。比如:甲方服务费按实际完成的交易量计算:每吨货物收取50元服务费(含采购对接、物流协调、仓储管理、质量检测等费用),每月根据实际交付的货物吨数结算,具体金额以双方签字确认的《服务费结算单》为准。


同时,合同里必须列清楚甲方干了啥具体活,附个服务清单更保险。比如甲方履行本合同的具体职责包括:①核实上游供应商资质(需提供营业执照、生产许可证复印件);②委派专人到上游仓库验货(附验货照片、视频及《验货报告》);③协调第三方物流运输(提供《运输合同》及物流轨迹记录);④租赁 XX 仓库存储货物(提供《仓储合同》及每月库存盘点表);⑤ 对接下游客户收货验收(保留《客户签收单》)。


这些职责越具体,越能证明你不是甩手掌柜,而是真的在做供应链服务。


2、付款条件设计:别让账期拖垮现金流


坑点:付款条件要是定得不合适,麻烦就大了。比如 “货到后6个月内付款”,这样把账期拉太长,会让供应链公司陷入被动,影响现金流。此外,没约定调价机制也是一大麻烦。比如碰上原材料成本占大头的生意,一旦原材料涨价涨得厉害,供应链公司就得硬着头皮亏本来履约,因为合同里没说能调价。


正确姿势建议合同中约定采取分阶段设置付款节点,比如预付款30% + 交货付60% + 验收付10%, 具体预付款比例可视采购方信用及行业惯例调整。 同时明确逾期付款的违约责任,在合同中清晰表述逾期付款的违约金。此外,长期合同可以引入调价机制,明确约定在主要原材料价格波动超过一定幅度时,双方可重新协商价格。例如:“本合同履行期间,若主要原材料,如铜材的市场平均价格较合同签订时基准价上涨或下跌超过10%,任一方可提出调整货物单价,双方应本着公平原则在X日内协商确定新价格。协商不成的,可按合同约定的争议解决方式处理。”


3、质量条款:别让“符合国家标准”坑了你


坑点:很多合同的质量条款常常就一句话“货物质量符合国家标准”。听起来没问题,但“国家标准”可能有好几个版本,而且没说清具体指标。这种约定缺乏可操作性,争议发生时法院将优先适用国家标准或行业通常标准,未必契合买方的定制化需求。


举个例子,某烘焙企业与面粉供应商约定“面粉符合食品安全标准”,但未明确重金属含量限值。后因面粉砷含量超标(实测0.4mg/kg,国标限值≤0.5mg/kg,行业内控标准≤0.3mg/kg)导致产品召回,供应商以“符合国标”抗辩。法院依据《民法典》第511条及《标准化法》第2条认定:合同未约定特殊标准时优先适用国标,供应商未违约。烘焙企业因未明确内控标准承担全部损失。


正确姿势:所以合同里面必须明确货物质量的验收标准,可以采用“量化指标+引用标准+验收程序”模式。比如“钢材屈服强度≥345MPa,执行GB/T1591-2018标准,买方委托第三方检测,不合格项检测费由卖方承担”。同时签署《技术参数确认书》并公证,明确定制化标准(比如医疗器械零部件的表面粗糙度Ra≤0.8μm)。约定“合同标准高于国标/行标时,以合同约定为准”,排除默认规则适用。


如果不写清楚,一旦质量不合格,那下游客户就会拒收,那你付了钱收的货就卖不出去,那你的资金就被卡住。更糟的是,如果因为质量问题导致下游损失,你还得连带赔钱。所以说,标准明明白白,谁也别想耍赖。


4、货权转移条款:写不清等于白签


坑点:很多合同里写“货权自乙方签收后转移”,但“签收”到底是签个送货单就算,还是得实际入库、验货?如果货物是放在第三方仓库,货权转移是以“仓单交付”为准,还是“口头通知”就行?


正确姿势:货权是供应链公司的命根子。如果条款模糊,一旦出现纠纷,你说货是你的,对方说没收到,法院都很难判。


所以,我们在设计合同时,可以把货权转移分三步走:①货物运到乙方指定的XX仓库;②乙方仓库管理员李四(身份证号XXX)现场验货,在《送货验收单》上签字并加盖仓库公章(验收单需注明货物型号、数量、完好状态);③甲方将货物对应的《出库单》《物流运输单》原件交给乙方。三步全完成后,货权才算转移给乙方。这样一来,签收不再是一张纸的事,而是到货+验货+交单据的组合动作,每一步都有证据,想耍赖都难。


此外,如果货存在第三方仓库(如某物流园、某港口仓库),千万别信口头通知。合同里必须写死:货权转移以仓单背书交付为准。甲方需让仓库出具《仓单》,上面必须注明货物归乙方所有,并由仓库负责人签字+仓库盖章。甲方把这张仓单亲手交给乙方经办人(签《仓单交接确认书》),货权才算转移。同时,甲方有权随时去仓库查货,仓库必须配合,查货记录双方签字存档。仓单就像货物的房产证,没拿到这张房产证,再怎么说货是你的都没用。而且得强调随时查货,防止仓库和对方串通搞假仓单。


5、违约责任条款:违约金不是越高越好,也不是越低越安全


坑点:要么违约金定得太高(比如合同金额的50%),到时候法院可能不认;要么写“双方友好协商解决”,真出事了对方耍赖,你真是一点办法没有。


正确姿势:违约金上限控制在合同金额30%以内(法院一般认这个数),同时明确“赔偿范围限于直接损失”(别让对方拿间接损失漫天要价)。同时,还可以采用“责任比例分担”,比如“因上游原因违约,上游担70%;下游原因,下游全担”,把责任分清楚。


6、支付及担保条款:预付款既然能付出去,也要能收得回来


坑点:一下子付50%预付款,对方不发货怎么办?或者只签个担保协议,没有约定履约保函,最后违约时发现没有担保财产可执行,这就等于没担保。


正确姿势:定金别超过20%(法律规定的上限),而且要说清楚“定金罚则独立于违约金”,对方违约了,定金得退或者双倍返还。此外,还可以采用“分期付款+银行保函”模式,如“合同签订后支付30%预付款,设备验收合格后支付65%,预留5%质保金于验收满1年后支付,卖方提供同等金额的见索即付保函”。行保函比较靠谱,对方不履约,银行直接赔钱。


7、合同解除条款:对等才是护身符,单方免责等于挖坑


坑点合同里没写啥时候能解除,对方老违约你想终止,还得跟他磨叽半天,耽误事。比如合同中对对方的违约责任描述含糊, “乙方逾期交货的,双方友好协商解决”。


正确姿势这不是友好,而是给自己埋雷。真出事了,对方违约了你想追责,发现合同里没写怎么赔、赔多少,只能吃哑巴亏。所以合同中必须明确解除条件,比如:乙方连续3批交货不合格,或者市场价波动超过合同价的±50%,甲方有权书面通知解除合同。此外,解除后怎么算账也要写清:乙方应退还甲方已付货款,甲方应退还乙方未用货物,按实际履行量结算”,别让对方赖账。



二、审计眼里的敏感词:这些话千万别写,写了就遭殃


国企供应链公司最怕啥?被审计贴上融资性贸易的标签。这玩意儿不是真做买卖,而是借着贸易的壳子搞借贷,这是国资委严令禁止的。那哪些字眼一出现,就会被审计盯上?


1、固定收益、保底利润:正常贸易就是有赚有赔,固定收益就是利息,妥妥的融资嫌疑;


2、无实际货权转移、货物不移动:没有货物的流转和移动,就是虚假贸易;


3、仅提供资金服务、走账通道:等于承认自己是放贷的;


4、上下游是关联方:比如上游是A公司,下游是A的子公司,货在自家人手里转,十有八九是融资;


5、循环交易:A卖给B,B卖给C,C又卖给A,钱转圈货不动,典型的融资套路。


记住:这些词千万别出现在合同、补充协议、聊天记录里,提都不能提!



三、真实踩坑案例:因合同措辞含糊或缺乏风控措施,多家国企损失几百万乃至几亿元


1、案例一:某国企因质量条款写太糙,最终净亏500万


某国企供应链公司(甲公司)跟上游签采购合同,购买一批化工原料,质量条款就写了“符合行业标准”。甲公司付款后,把原料卖给下游乙公司,乙公司收到货后检测,发现“纯度不够,不符合自己的生产要求”,因此拒收还要求赔偿损失。


甲公司去找上游,上游却说“我这货是符合行业标准的,是乙公司要求太高”。法院一看合同,“行业标准”没具体说是哪个标准,也没约定验收程序,最后判甲公司对下游承担赔偿责任,赔了800万,回头找上游追偿,因为证据不足,只追回300万,净亏500万。


教训:质量条款一定要写死标准、验收方法,第三方检测报告最后还可能成为你的举证材料。


2、案例二:某国企因没写清担保条款,1000万预付款打水漂


某国企(丙公司)跟供应商丁公司签合同,买一批设备,付了1000万预付款,丁公司找了个关联公司戊公司做担保,合同里写“戊公司为丁公司提供担保”。结果丁公司收了钱却没交货,后面还跑路了。这时国企丙公司找担保戊公司要钱,戊公司说“我只是信用担保,没钱赔”。后面法院一看,合同没说清是“连带责任担保”还是“一般担保”,最后判戊公司承担“一般担保责任”,得先起诉丁公司,执行后要不到钱了才能找戊公司,而此时丁公司早没资产了,也就是说国企丙公司这1000万基本打了水漂。


教训:担保必须写清“连带责任担保”,最好是银行保函,关联公司的信用担保不靠谱。



四、国企供应链公司跟上下游签合同的避坑招数


1、防范上游(供应商)的风险:货不对板、不发货、发假货


  • 签合同前查上游底细:严格审查采购方主体资格、信用状况及履约能力,警惕与高风险主体交易。比如用企查查、天眼查看看有没有失信记录,有没有实际经营场所,别跟空壳公司做生意;

  • 验货要严、全程留痕:按合同约定的标准,找专业的人或者第三方机构检测,拍照、录像、留检测报告,谁验收谁签字,责任到人。同时,建立完善的合同及履约过程档案管理制度,妥善保存合同正本、沟通记录(邮件、聊天记录)、发货签收单、验收报告、付款凭证等关键证据,做到全程留痕。


2、防范对下游(客户)的风险:收货不付款、找借口压价


  • 先查下游信用:交易对手的资信都要查清楚,看它有没有拖欠别人货款的记录,能不能付得起钱,小公司别做太大的单;

  • 核心条款严审:重点审核合同主体、标的物描述、价格与付款条件、交货验收流程、违约责任设置、争议解决方式等核心条款的清晰性、公平性和可操作性;

  • 付款条件要硬:能“款到发货”就别“货到付款”,实在要后者,就得约定“货到3天内验收,合格后24小时内付款,超时收滞纳金,逾期7天有权把货拉回来”。


最后给大家划重点,签合同记住这几点,能避开90%的坑:


1、条款要细:质量、交付、付款、违约,都要写得清清楚楚,别用模棱两可的词;


2、敏感词要删:“固定收益、无货权转移”这些话,书面文件里绝对不能有,每年要更新模板合同,把最新审计口径写进去


3、担保要实:优先用银行保函,定金别超20%;


4、流程要留痕:合同、送货单、检测报告、付款凭证,都要存档,至少存10年(审计可能查旧账);


5、风控要严:业务部门别自己拍板,合同必须过法务和风控部门,他们说不行的,就得改;对于重大合同(如≥5000万或预付款≥30%)可以外聘律师做二次复核。


总而言之,以前靠胆子大挣钱,现在靠脑子细活命。国企供应链公司,面对上面的既要又要还要已经够辛苦了,十几个人的团队,每年却要求几十亿的营收,还要做到合规且0风险,可谓是操着卖白粉的心、挣着卖白菜的钱,本来利润就少得可怜,如果还因为合同条款设计等小细节,而把全年甚至几年的利润都赔进去,那真是得不偿失了。


当然,国企供应链公司在开展业务时,除了需要格外注意合同签署的细节外,还需要从事前的客户准入、业务尽调——事中的运营交付、风险跟踪——事后的催款处理、坏账管理等环节入手,做好每一个环节的风控工作,才能尽可能确保国有资产不流失。


但关键是怎么做?比如合同怎么签、怎么盘库才清楚、怎么无死角做尽调、审计质疑怎么回、怎么选交易对手、跟民企合作要注意啥、客户准入标准怎么写、业务负面清单怎么划......


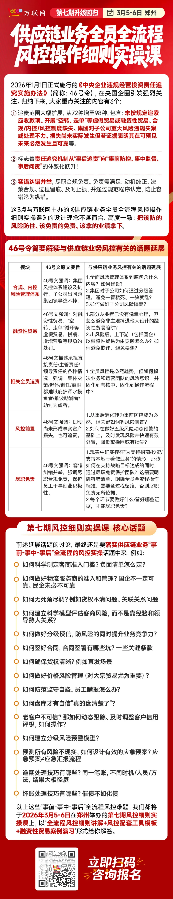
所以,为帮助各地方国企供应链公司以最快速、最省钱、最省力的方式升级风控工作的方式方法,在业务开展的全流程中做好风险控制,2026年3月5-6日,我们联合了2位拥有20多年供应链风控实务经验的专家老炮,在郑州将举办第七期《供应链业务全员全流程风控操作细则实操课》。这个系列课程目前已开班六期,累计吸引了600多位来自200家大型国企集团的高管组团报名。


而到了第七期课程,我们更新迭代了不少内容,融合了46号令中大家尤为关注的合规与风险点,不仅有全流程风控细则讲解、风控配套工具模板,还有融资性贸易案例演习,万联网首席风险管理实战专家张老师、万联网首席供应链业务法律风控专家张老师,2位老师还会把46号令揉碎了、讲透了。不管你是想搞懂新规边界,还是想建立一套覆盖事前-事中-事后全流程、全员参与的供应链业务风控操作细则规范,这堂课都能帮你少走弯路、少踩坑。


第一天课程,我们将邀请了拥有20多年大型供应链企业风控实战经验、累计为企业规避和减少各类投资及运营、信用风险损失价值超百亿的原世界500强集团首席风控官『张老师』,从外部客商信用风控角度,拆解企业业务信用风险管控的全流程实操要点,包括事前防控的准入管理(业务与客户初步筛选技巧)、信用测评(客户画像设定技巧、尽调途径技巧、客户等级评定)、授信管理(授信额度原则与分级授信策略)——事中管控的抓应收账款(做分析、管单证等)、盯动态设指标(客户信用动态、客户交易动态、客户授信动态、外部环境动态等)——事后跟进的风险预警、催收技巧、坏账处理技巧等。更难得的是,张老师还将给大家分享不少实用风控模板工具,如“四流合一”快速验证清单、货权动态监控SOP、现场尽调操作指引、供应链贸易客户极简画像评分表、制造业/农产品行业客户画像模板、制造业现场尽调操作指引表(风控岗)、信用评级表模板、客户(供应商)评分评级表模版、客商信用评级及分级授信策略模版、审批权限矩阵表模版、供应链大宗物流货权管理实操SOP等,并结合多年工作方法和经验,给你详解如何通过细节管理前置化解风险。


第二天课程,我们邀请了拥有丰富诉讼经验、近20年供应链风控实务经验、给多家国企提供法律与合规服务的北京德和衡(深圳)律师事务所合伙人『张老师』,从内部业务运营风控视角,详细分享供应链业务负面清单制定、合同/单据/订单设计、事中运营操作环节、事中监督管理环节、融资性贸易沙盘案例等,帮大家落实供应链业务全员全流程操作细则的制定。此外,张老师还会结合亲身代理的多起风险案件,并组织学员进行融资性贸易风险案例模拟演练,给大家拆解事前合同签订的隐藏陷阱与事中运营的潜在风险,如合同签署中的标的条款设计、应急触发条款设计、单据设计、出入库环节的操作疏漏、商务跟单技巧、物流运输服务商/仓储方准入评估与动态考核设计、盘库巡库中的执行偏差、盯价细节、风险复盘方法(客户回访/业务风险/单据)等实务细节,每个环节都配套了具体操作方法。


课程报名:李老师19168536275



本文为万联网(www.10000link.com)原创文章,如有异议,请联系我们。文章欢迎各界转载,转载请注明出处:万联网并附上原文链接

相关新闻

返回
顶部

分享到微信朋友圈

微信扫一扫