万联网 , donna , 2026-01-25 , 浏览:2529

在给全国上千家央国企做培训与合规诊断时,我们发现一个令人担忧的现象:越是合作多年的老客户,越可能成为埋在最深处的雷。


一、国企供应链风控困局:都被表面繁荣骗了


典型的场景是这样的:国企供应链公司的业务人员去上下游客户那里走访考察,看到的是热火朝天的生产场景——工人们加班加点,机器轰鸣不息,一切看起来都是那么红红火火。


就连最负责任的风控人员到实地去拜访时,也被这种繁荣景象所迷惑:生产线全开,工人们忙碌,企业在赶交期。所有的表象都在传递一个信号——这是一家优质客户。


更可靠的是,这些老客户合作多年,回款一直很及时,从无逾期。于是,当客户提出增加授信额度时,国企供应链公司很自然地松开了风控的缰绳:都是老伙伴了,信得过。


然而,真相往往残酷得多。


二、为何坑国企供应链公司最深的是老客户?


(一)信任代替管理的陷阱


许多国企陷入一个误区:将长期合作等同于低风险,用信任代替了必要的风控措施。事实上,老客户恰恰是最容易让企业放松警惕的群体。


当合作企业出现内部现金流问题时,往往会优先维持与国企的合作关系正常运转,因为国企是其获取资金的重要渠道。他们会刻意营造业务繁忙的假象,以获取更多资金支持。


(二)异常信号的识别与忽视


在这些案例中,老客户出现风险前通常会有一些异常信号:


  • 突然要求大幅增加授信额度:这是最明显的红旗标志,表明企业可能正面临突发资金压力。

  • 交易模式异常变化:如突然改变结算方式、要求提前付款等。

  • 间接信号:如行业内传闻、供应商催款通知等。


然而,这些信号常因合作多年而被忽视。


三、血泪案例:那些年被老朋友坑惨的国企供应链公司


(一)案例1:广东某电子配件厂的完美陷阱


华南某省属国企供应链公司与一家电子配件厂合作了整整五年。五年来,该厂回款如钟表般精准,业务量稳步增长。


2023年初,该厂以“接到某手机品牌大订单”为由,请求将500万元的授信额度提升至2000万元。国企供应链公司考虑到是老客户,且看到了所谓的“采购合同”,便同意了。


然而,这竟成了最后一笔交易。三个月后,该厂负责人失联,留下的是:拖欠三个月工资的工人、被抵押了三次的设备,以及总计1.8亿元的债务。


事后调查发现,该厂早已资不抵债,所谓的大订单纯属虚构,那些加班加点的生产场景,不过是演给访客看的戏。


(二)案例2:浙江纺织企业的回光返照


华东某市属国企与一家纺织企业合作三年,一直是模范客户。突然从2024年6月开始,该企业回款速度明显加快,从原来的60天账期缩短到30天。


当企业提出增加1000万元授信时,业务经理还很高兴:看来他们资金周转更灵活了。


但细心的风控总监调取了外部数据,发现该企业近半年水电费缴纳异常、社保缴纳断续续,尽管生产看起来很正常。进一步调查发现,那些“繁忙的生产”其实是在处理最后的库存。


果然,一个月后,该企业申请破产,而加快回款只是为了获取更大额度授信的诱饵。


四、国企供应链公司到底如何识破老客户的画皮?


(一)建立动态信用评估体系


老客户不等于低风险客户。必须建立季度动态评估机制,而不是“一次评审,长期有效”。


评估要素应包括:

1、水电费、社保缴纳等真实经营指标;

2、上下游供应商的合作稳定性;

3、外部司法风险、行政处罚信息;

4、行业景气度与客户定位匹配度等等。


异常信号识别:10个前兆值得警惕

1、突然要求大幅增加授信额度,尤其是超出业务增长比例的;

2、回款习惯突然改变,无论是变快还是变慢;

3、频繁更换联系人、注册地址或银行账户;

4、过度讨好业务和风控人员;

5、回避深度调查,以“信任”为借口拒绝提供新资料;

6、同业口碑变化,其他供应商态度转变;

7、员工流动性异常增高;

8、小额测试性逾期开始出现;

9、老板个人资产异常变动;

10、过度依赖单一客户且该客户出现风险等等。


(二)实施差异化授信策略


根据动态评估结果,对老客户实施差异化授信管理:

1、对信用良好的客户,可适当简化流程;

2、对出现预警信号的客户,应及时调整授信额度;

3、对明显存在风险的客户,要果断收缩业务规模。


(三)风控思维转变:从看表象到察实质


摒弃“眼见为实”的简单思维。生产线上的繁忙可能是最后的疯狂,准时回款可能是精心设计的诱饵。


建立“数据驱动”的风控文化。用多维数据交叉验证:税务数据、海关数据、物流数据、员工社保数据,这些数据与现场走访的信息进行交叉验证。


总得来说,国企供应链公司要想避免老客户“杀猪盘”,必须打破“信任代替管理”的思维定式,建立科学、动态的风控体系。正如万联网风控课堂上一位从业二十多年的原世界500强集团首席风控官所言:风控这条路确实不好走,但认真干下来,至少国企供应链公司的领导和全体员工能够睡得着觉。


在当今复杂多变的市场环境中,只有始终保持警惕,才能在把握机遇的同时,有效防范风险,实现国有资产的保值增值。现在时代变了,国企供应链公司的生存逻辑也变了——过去靠冲流水活下去,现在靠控风险才能走得远。与其抱怨没人没资源,不如从今天开始,把关键风险点盯紧、把流程简化、把外部资源用足,用有限的人力实现最大化的风控效果。毕竟,在46号令的高压下,不踩坑就是最大的业绩。


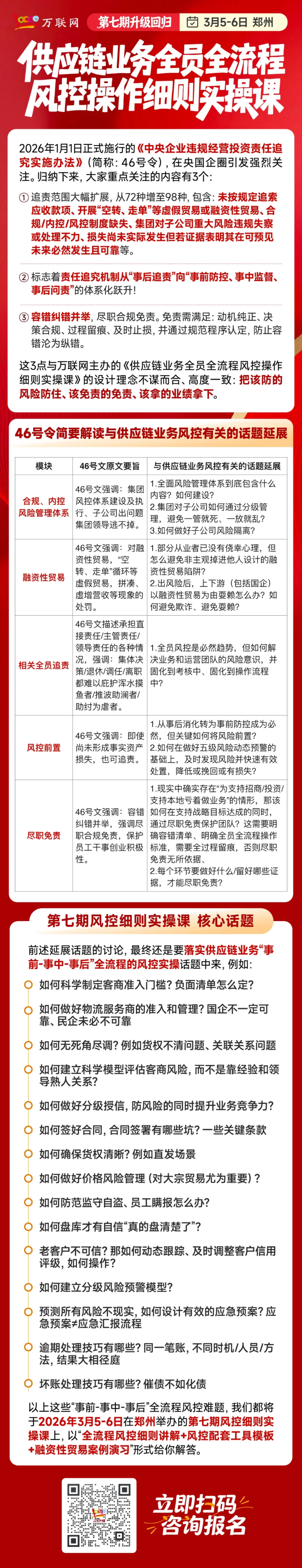
恰逢其时,为助力国企供应链公司更加合规、低风险地完成营收、拓展利润,2026年3月5-6日,万联网计划在郑州举办第七期《供应链业务全员全流程风控操作细则实操课》这个系列课程目前已开班六期,累计吸引了600多位来自200家大型国企集团的高管组团报名。


而到了第七期课程,我们更新迭代了不少内容,融合了46号令中大家尤为关注的合规与风险点,不仅有全流程风控细则讲解、风控配套工具模板,还有融资性贸易案例演习,万联网首席风险管理实战专家张洪江、万联网首席供应链业务法律风控专家张春艳,2位老师还会把46号令揉碎了、讲透了。不管你是想搞懂新规边界,还是想建立一套覆盖事前-事中-事后全流程、全员参与的供应链业务风控操作细则规范,这堂课都能帮你少走弯路、少踩坑。


第一天课程,我们将邀请了拥有20多年大型供应链企业风控实战经验、累计为企业规避和减少各类投资及运营、信用风险损失价值超百亿的原世界500强集团首席风控官『张老师』,从外部客商信用风控角度,拆解企业业务信用风险管控的全流程实操要点,包括事前防控的准入管理(业务与客户初步筛选技巧)、信用测评(客户画像设定技巧、尽调途径技巧、客户等级评定)、授信管理(授信额度原则与分级授信策略)——事中管控的抓应收账款(做分析、管单证等)、盯动态设指标(客户信用动态、客户交易动态、客户授信动态、外部环境动态等)——事后跟进的风险预警、催收技巧、坏账处理技巧等。更难得的是,张老师还将给大家分享不少实用风控模板工具,如“四流合一”快速验证清单、货权动态监控SOP、现场尽调操作指引、供应链贸易客户极简画像评分表、制造业/农产品行业客户画像模板、制造业现场尽调操作指引表(风控岗)、信用评级表模板、客户(供应商)评分评级表模版、客商信用评级及分级授信策略模版、审批权限矩阵表模版、供应链大宗物流货权管理实操SOP等,并结合多年工作方法和经验,给你详解如何通过细节管理前置化解风险。


第二天课程,我们邀请了拥有丰富诉讼经验、近20年供应链风控实务经验、给多家国企提供法律与合规服务的北京德和衡(深圳)律师事务所合伙人『张老师』,从内部业务运营风控视角,详细分享供应链业务负面清单制定、合同/单据/订单设计、事中运营操作环节、事中监督管理环节、融资性贸易沙盘案例等,帮大家落实供应链业务全员全流程操作细则的制定。此外,张老师还会结合亲身代理的多起风险案件,并组织学员进行融资性贸易风险案例模拟演练,给大家拆解事前合同签订的隐藏陷阱与事中运营的潜在风险,如合同签署中的标的条款设计、应急触发条款设计、单据设计、出入库环节的操作疏漏、商务跟单技巧、物流运输服务商/仓储方准入评估与动态考核设计、盘库巡库中的执行偏差、盯价细节、风险复盘方法(客户回访/业务风险/单据)等实务细节,每个环节都配套了具体操作方法。


课程报名:李老师19168536275


本文为万联网(www.10000link.com)原创文章,如有异议,请联系我们。文章欢迎各界转载,转载请注明出处:万联网并附上原文链接

相关新闻

返回
顶部

分享到微信朋友圈

微信扫一扫