万联网 , donna , 2026-03-06 , 浏览:2141

太火爆啦!3月5-6日, 由万联网主办的第七期《供应链业务全员全流程风控操作细则实操课》在郑州圆满收官!


2天时间里,100多位来自全国各地的国有资产经营集团、国际贸易集团、交投集团、农投集团、产业投资集团、纺织集团、产业发展集团、商贸集团、物流集团、融资担保集团的董事长、总经理、副总经理、风控总监、市场总监、法务总监、产品经理等业务骨干,跟着2位行业资深专家,一起学习国资委46号令下国企如何建立一套覆盖供应链贸易业务事前-事中-事后、公司全员参与的风控操作细则,并通过沉浸式案例演练,拆解真实业务场景中的风险暗雷,力争年初定好规则,为全年业绩合规、低风险冲刺保驾护航!


不少学员听完后反馈:课程物超所值、市面上基本听不到这么实务的课程、老师们分享的风控表格与模板很实用!最喜欢案例演练环节,结合老师的点评分析更有指导意义,可以直接对应到实际场景中,很有落地性!


一、迎新破冰+课程介绍:升级细化版风控课直击业务痛点,颗粒度细化到岗位实操


课程伊始,作为主办方代表-万联网创始人蔡宇江总做了精彩的开课致辞,对参训学员表示热烈欢迎。


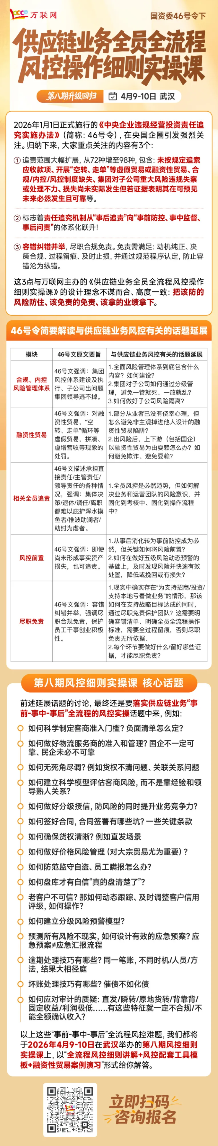
蔡总表示,作为万联网过往5期 "国企供应链全面风控体系构建课程" 以及前6期“供应链业务全员全流程风控操作细则课”的升级之作,本期课程深度结合了《中央企业违规经营投资责任追究实施办法》(简称:国资委46号令)做深度讲解,以风控操作细则/工作指引的颗粒度,讲解供应链业务全员全流程风控工作核心方法与规范,尽可能让来自业务、风控、法务、合规、财务、商务、物流等各大职能部门及岗位员工,都能明晰日常工作场景下的风控指引与操作。


本期课程内容不再停留于宏观框架,而是深入到具体业务环节——例如合同签订时的条款陷阱、货权管理中的操作盲区、动态跟踪中的风险信号识别等,明确告知学员“在什么场景下该关注什么、如何操作、如何反馈”,确保全员、全流程风控工作,从理念落地为可执行的标准化动作。同时,蔡总作为学员推荐人,推荐学员代表相互认识,便于后期业务交流对接。



除举办风控细则实操课外,万联网还联合业内专家研发更多专题培训,2024年至今已举办36期供应链业务专题培训,包括风控体系课、十不准合规课、煤炭专题课、农产品专题课、增收专题课、产融结合专题课、城投转型产投课等,广受众多国资国企的喜爱...在听到我们将于2026年4月9-10日武汉举办第八期供应链业务全员全流程风控操作细则实操课时,不少集团董事长及公司总经理的学员表示:还计划组织团队其他成员过来参训学习,确实要全员同频后方能真正做好风险防控,感兴趣可联系李老师19168536275。


二、20多年大型供应链企业风控实战经验的风险实战专家:企业业务信用风险全流程管理实操落地(融入国资委46号令升级版)


第一天课程现场,拥有20多年大型供应链企业风控实战经验、累计为企业规避和减少各类投资及运营/信用风险损失价值超百亿的原世界500强集团首席风控官『张老师』,从外部的客商信用风控角度,首先分析了供应链公司原信用风控流程与国资委46号文要求的风控合规缺口的区别,再来详细拆解了企业业务信用风险管控的全流程实操要点,包括事前防控的准入管理(业务与客户初步筛选技巧)、信用测评(客户画像设定技巧、尽调途径技巧、客户等级评定)、授信管理(授信额度原则与分级授信策略)、国资委46号令下事前防控的制度设计与责任体系搭建——事中管控的抓应收账款(做分析、管单证等)、盯动态设指标(客户信用动态、客户交易动态、客户授信动态、外部环境动态等)、国资委46号令下事中管控的动态监测与高风险应对措施——事后跟进的风险预警、催收技巧、坏账处理技巧、国资委46号令下事后跟进的损失处置与追责程序等实务细节。


更难得的是,张老师在课堂上给学员们分享了不少实用风控模板工具,比如“四流合一”快速验证清单、货权动态监控SOP、现场尽调操作指引、供应链贸易客户极简画像评分表、制造业/农产品行业客户画像模板、制造业现场尽调操作指引表(风控岗)、信用评级表模板、客户(供应商)评分评级表模版、客商信用评级及分级授信策略模版、审批权限矩阵表模版、供应链大宗物流货权管理实操SOP、化债六法操作指南等工具,并结合多年工作方法和经验、亲身经历的风险案例,详解如何通过细节管理前置化解风险。不少学员边听、边记录核心要点与操作步骤,生怕错过任何一个风控小技巧。


课后学员普遍反馈:课程干货知识点很密集,确实很多内容是市面上很多课程上听不到的,后续还打算让公司其他同事报名下期于2026年4月9-10日在武汉举办的风控细则课,这门课确实很适合团队全员来听一遍!


授课老师简介:张老师


原世界500强首席风控官、20多年大型供应链企业风控实战经验

  • 企业战略运营管理导师、高级信用管理师,曾任职世界500强多元化集团企业风控管理总裁

  • 曾任深圳市企业并购促进会专业组顾问联席会长、首席风控官、信用管理与风险控制专业委员会执行主任;

  • 在华富洋、联合利丰等大型供应链平台企业担任过多年风控总监;在多元化集团企业、A股上市公司、供应链平台等多家名企有20多年工作经历

  • 拥有丰富的战略规划、顶层设计、投资(收并购)、供应链风控、运营、内控合规、财审等管理工作经验;为近百家各类型企业及实控人提供过高级顾问、决策智囊、咨询诊断等服务,累计为企业规避和减少各类投资及运营、信用风险损失价值超过百亿元人民币

  • 内训/轻咨询服务:李老师19168536275

三、18年供应链风控实战经验、堪称最懂供应链业务的律师:供应链业务全员全流程操作细则


在第二天课程里,拥有19年供应链风控实战经验、已成功处理过几十起供应链金融争议案的万联网首席供应链法律风控专家、北京德和衡律所合伙人『张老师』,从内部的业务运营风控视角,详细分享了供应链业务负面清单制定、合同/单据/订单设计、事中运营操作环节、事中监督管理环节、融资性贸易沙盘案例等风控实务要点,帮助学员落实供应链业务全员全流程操作细则的制定。


授课中途,张老师还结合亲身代理的多起风险案件,给大家拆解事前合同签订的隐藏陷阱与事中运营的潜在风险,比如合同签署中的标的条款设计、应急触发条款设计、单据设计、出入库环节的操作疏漏、商务跟单技巧、物流运输服务商/仓储方准入评估与动态考核设计、盘库巡库中的执行偏差、盯价细节、风险复盘方法(客户回访/业务风险/单据)等实务细节,每个环节都配套了具体操作方法。现场学员纷纷拍照记录大屏幕要点、奋笔疾书,生怕错过任何一个可直接复用的风控技巧,这也看得出来这期课程内容的干货密度。


第二天下午,课程进入了大家期待已久的沉浸式案例演习环节。张老师以自身代理的液晶显示屏供应链交易诉讼案件为例,在分享完案例背景后(包括业务模式、合同条款、上下游客户背景及其朋友圈与微信聊天记录等),组织学员分组讨论“该案例中的国企B能否胜诉、国企B在开展该笔业务中存在哪些问题、未来事前事中事后全流程的风控怎么调整”。各小组围绕贸易业务的合规性与真实性、合同条款有效性、货权转移证据链、应急处理措施等展开激烈辩论,多位学员主动上台分享观点,思维碰撞中深化了对风险漏洞的识别能力。所以,不少学员反馈:这种实战演练比单纯听课更有价值,直接对应实际工作场景!还有不少学员现场表示,想邀请张老师到企业内部做业务合规风险诊断与深度辅导。


授课老师简介:张老师


北京德和衡律师事务所合伙人、18年供应链风控实战经验、业务最懂供应链业务的知名律师

  • 拥有18年供应链业务与供应链金融风控实战经验

  • 曾任怡亚通、商贸通等供应链企业风控总监,负责公司金融产品架构设计、风险管理体系建立及项目风险防控

  • 现为十几家国企供应链公司提供常年法律顾问与合规专项法律服务,并成功办理了几十起因供应链金融产生的民商事争议解决案件

  • 服务过的典型客户有:广西玉柴物流集团有限公司、深圳港腾互联科技有限公司(腾讯与招商局合资公司)、江西省财投供应链金融有限公司、丰城金融控股集团有限公司、深圳蜀物实业有限公司、四川能投(香港)控股有限公司、中方信息科技(深圳)有限公司、联合利丰供应链股份有限公司、顺丰数科(深圳)技术服务有限公司、黑龙江省交投集团旗下俄运通平台、日本国三井物产株式会社等

  • 业务合规与风险诊断/内训:李老师19168536275

两天课程结束后,不少学员表示,这两天的课程内容确实可以直接用到工作中。某贸易集团总经理现场表示:这两天的课程,让我意识到原来公司干业务到底有多粗放和野蛮,2位老师从事前-事中-事后全流程给了我们不少可以直接用在工作上的风控技巧与模板,听完后像打开了新世界一样。接下来计划邀请2位老师给公司做全面风险与合规诊断,以及协助公司制定出全流程的风控操作细则规范,让大家有个明晰的工作参考标准才行。


同时,还有不少学员学员表示:“这堂课不仅学到了很多风控干货,还能跟各地国企和兄弟单位建立联络,也方便后续业务交流对接,真的很值!”


目前,已有不少国企集团在走流程锁定2026年4月9-10日在武汉举办的第八期《供应链业务全员全流程风控操作细则实操课》,感兴趣的朋友可直接联系李老师19168536275。


期待我们下期再见~


为助力国企供应链公司更加合规、低风险地完成营收、拓展利润,2026年4月9-10日,万联网计划在武汉举办第八期《供应链业务全员全流程风控操作细则实操课》这个系列课程目前已开班七期,累计吸引了700多位来自250多家大型国企集团的高管组团报名。


而到了第八期课程,我们更新迭代了不少内容,融合了国资委46号令中大家尤为关注的合规与风险点,不仅有全流程风控细则讲解、风控配套工具模板,还有融资性贸易案例演习,万联网首席风险管理实战专家张老师、万联网首席供应链业务法律风控专家张老师,2位老师还会把46号令揉碎了、讲透了。不管你是想搞懂新规边界,还是想建立一套覆盖事前-事中-事后全流程、全员参与的供应链业务风控操作细则规范,这堂课都能帮你少走弯路、少踩坑。


课程报名:李老师19168536275




本文为万联网(www.10000link.com)原创文章,如有异议,请联系我们。文章欢迎各界转载,转载请注明出处:万联网并附上原文链接

相关新闻

返回
顶部

分享到微信朋友圈

微信扫一扫