万联网 , 毛莉 , 2026-02-06 , 浏览:10458
万联网服务数百家城投、商贸、金控及产业园区平台企业的过程中,我们反复听到类似的话:“这笔业务是班子集体决策的”“当时领导都点头了”“同行都在这么做,不算出格”……

更有不少企业把“融资性贸易”当作冲营收的“快捷通道”,用“空转走单”填补考核缺口,甚至认为——只要人调走了、退休了,历史问题就自动翻篇。

但2026年1月1日起施行的《中央企业违规经营投资责任追究实施办法》(国资委46号令),彻底打破了这种“安全幻觉”。

国资委放大招!央企追责新规明年1月1日实施:98条红线,“一把手”无法甩锅,违规开展融资性贸易、虚假贸易等造成重大损失将从重处理

而就在2026年1月18日,国资委通过官网正式回应公众咨询,首次逐字明确了46号令中最令人警醒的条款——第三十二条到底意味着什么。

一、“子企业爆雷 = 母公司高管担责”?

没错,就是这么狠——而且标准已公开!

最近有同行问:“第三十二条里说子企业出事,上一级甚至更高层也要担责,到底啥情况算‘重大’?”

国资委1月18日的官方答复,直接划出了两条生死线:

? 第二款:上一级企业有关人员必须担责的情形包括:

  • (1)发生重大资产损失或重大不良后果,且对企业生产经营、财务状况产生重大影响
  • (2)多次发生较大或重大损失,或造成系统性风险

? 第三款:连更高层级(比如集团董事长、总经理)也逃不掉的情形包括:

  • (1)资金损失金额巨大,危及企业生存发展
  • (2)多户所属子企业在一定时期内连续集中发生重大损失

注意关键词:“连续集中”“危及生存”“多次发生”

什么意思?举几个例子:

你批了个壳公司搞“融资性贸易”,结果亏了3个亿?

你默许下属园区平台用“走单”虚增营收,被审计揪出来?

你旗下金控平台违规放贷,资金链断了?

只要踩中任一红线——哪怕你没签字、没直接参与,只要你“应当发现而未发现”,或者“发现后没管住”,你就得担责!

这不是恐吓,是制度设计。

二、真实案例就在眼前:不是吓唬你

去年底曝光的ST高鸿案堪称教科书级反面典型:9名董监高全军覆没,监事会主席带头造假,董事长掌权22年一手遮天。“有合同、有发票、有流水”,却没一单真实生意!9年财务造假189亿,央企高鸿股份迎来最终审判:合计被罚1.68亿,公司遭强制退市表面看,“有合同、有发票、有流水”,实则9年无一单真实生意,财务造假189亿元最终结果:公司被罚1.68亿、强制退市,责任人终身禁入。根子在哪?
不在子公司,而在集团“形控实不管”——放任自流、以包代管、只看报表不问过程。

现在46号令直接把这种“甩手掌柜”模式判了死刑:

  • “控股不控权”?不行!

  • “多层架构规避监管”?重点打击!

  • “挂靠经营、空转走单”?明确列为追责情形!


更可怕的是——终身追责
你今年退休?调岗?辞职去民企当顾问?
只要当年你在这个位置上,该管没管、该查没查,5年、10年后照样翻旧账。

正如2026年初多家权威媒体报道:

“一位退休整整五年的央企原总经理,最近被追回了部分退休待遇,还被终身禁止再踏入国企的管理岗位。原因,是他在任时一笔‘偏离主责主业’的投资,让企业亏了超过3个亿。”

这不是传说,是正在发生的现实。

三、哪些人最危险?对号入座!

如果你属于以下角色,请立刻警醒:

  • 城投平台负责人
    用贸易流水“美化”报表?通过子公司做表外融资?小心“虚假贸易”和“过度负债”两条红线。

  • 商贸集团高管
    纵容业务部门搞“循环交易”“无实货贸易”?新规第七条第八条第九条,条条都能套你头上。

  • 金控平台决策者
    金融业务“脱实向虚”?私募、保理、信托乱投?第十一条专门为你设了“防火墙”——破了就得担责。

  • 产业园区运营方
    为招商业绩默许企业“挂靠”、虚构产值?一旦出事,你就是“集团管控失职”的典型。

四、出路在哪?两个字:穿透

46号令的核心逻辑就一条:责任必须穿透到实际控制人、决策人、监督人。

别再指望用“子公司独立法人”当挡箭牌。
国资委现在看的是——

  • 你有没有建立垂直穿透的风控体系
  • 你对子企业的重大决策、资金流向、合同真实性是否真掌握?
  • 出问题后,你是主动报告、及时止损,还是捂盖子、拖整改
记住:
合规不是成本,是保命符。
尽职不是形式,是免责前提。

好消息是,46号令也给了“活路”——如果你在科技创新、战新产业等领域程序合规、出于公心、主动担责,即使失败也可免责。

但前提是:真创新,不是假研发;真主业,不是伪多元。

结语:风向变了,别再赌“不会查到我”

过去那种“子企业出事,总部装无辜”的时代,彻底结束了。

46号令不是纸老虎,而是带GPS的追责弹missile——打得准、追得远、算得清。

各位手握国资平台的老炮们:
现在不是比谁胆子大,而是比谁底线牢。
不是比谁报表漂亮,而是比谁经得起倒查十年。

赶紧回去翻翻你旗下那些“灵活操作”的子公司,
今天不自查,明天就被查。
今天不整改,明天就追责。

毕竟——
国有资产,一分都不能丢;
你的职业生涯,也经不起一次“重大不良后果”。


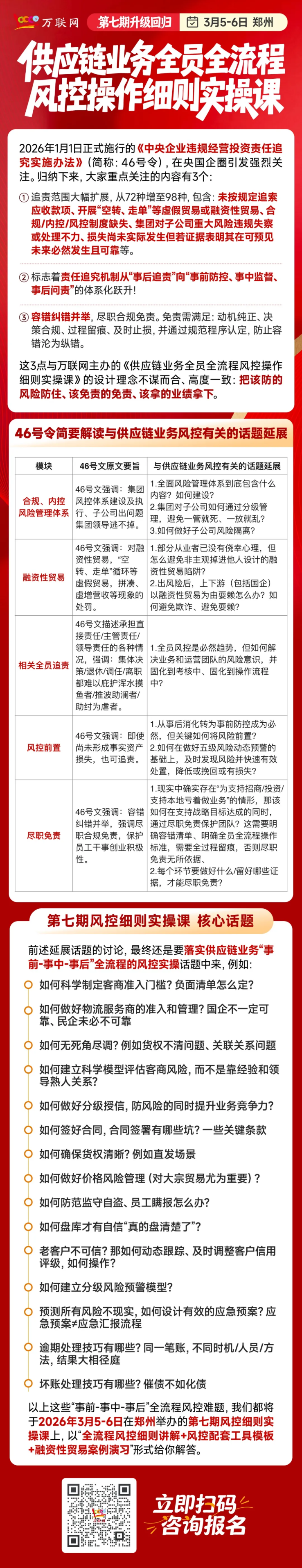
随着46号令全面施行,对“融资性贸易”“空转走单”“应收管理失职”等行为实行终身追责,无论责任人是否退休、调岗或以“集体决策”为由,均无法免责。在此背景下,国企贸易公司若仍沿用粗放式扩张逻辑,极易触发合规红线,甚至导致国有资产流失问责。

如何在严监管时代既完成营收指标,又守住风控底线?

关键在于将风控从“事后灭火”转向“事前防控、事中监督、事后闭环”的全流程、全员化操作体系——而这正是当前多数国企亟需补足的能力短板。

为助力国企贸易公司更加合规、低风险地完成营收、拓展利润,2026年3月5–6日,万联网将在郑州举办第七期《供应链业务全员全流程风控操作细则实操课》。该系列课程已成功举办六期,累计吸引600多位来自200家大型国企集团的高管组团参训,覆盖城投、能源、商贸、供应链平台等多类主体。

第七期课程全面融合46号令最新要求,聚焦“新规边界+实操落地”双维度:不仅系统讲解覆盖事前准入、事中运营、事后处置的全流程风控细则,提供可直接复用的风控配套工具模板,更设置融资性贸易沉浸式案例演习环节,帮助学员在真实场景中识别风险暗雷、构建免责证据链。

第一天由拥有20多年大型供应链企业风控实战经验、累计为企业规避和减少信用及运营风险损失超百亿元的原世界500强集团首席风控官张洪江老师主讲。他将从外部客商信用风控视角,拆解:

现场发放20+实用工具模板,包括:“四流合一”快速验证清单、货权动态监控SOP、制造业/农产品客户画像模板、分级授信策略表、审批权限矩阵等,确保学员“学完就能用”。

  • 事前:客户准入筛选、“三看准入法”、负面清单制定、信用画像建模;
  • 事中:应收账款动态监控、授信额度分级管理、“四流合一”验证;
  • 事后:风险预警触发机制、催收与化债六步法。

第二天由万联网首席供应链法律风控专家、北京德和衡(深圳)律师事务所合伙人张春艳老师授课。她将结合数十起代理的供应链诉讼案件,从内部合规与运营风控视角,详解:

  • 如何制定具有法律效力的负面清单;
  • 合同关键条款设计陷阱(如标的描述模糊、应急触发缺失);
  • 货权管理盲区(直发、代管、仓单重复质押);
  • 物流/仓储服务商准入与动态考核;
  • 融资性贸易的识别标准与抗辩策略。
  • 课程特别设置沙盘推演环节,学员将分组模拟一起典型“国企涉融资性贸易纠纷案”,在老师引导下分析合同漏洞、证据链缺失、操作瑕疵,并制定全流程风控优化方案,真正实现“以案促改、以练促防”。

无论你是业务、风控、法务、财务还是物流岗位人员,只要参与供应链业务,这堂课都能帮你厘清职责边界、掌握操作规范、积累免责证据,在合规前提下大胆开拓业务。

课程时间:2026年3月5–6日(周四–周五)

课程地点:河南·郑州

报名咨询:李老师 19168536275

作为长期深耕国企供应链合规一线的服务方,万联网提醒:
在强监管时代,“不知情”不是理由,“集体决策”更不是挡箭牌。
真正的安全,来自于可验证、可追溯、全员参与的全流程风控体系——而这,正是当前多数国企最亟需补上的关键一课。



本文为万联网(www.10000link.com)原创文章,如有异议,请联系我们。文章欢迎各界转载,转载请注明出处:万联网并附上原文链接

相关新闻

返回
顶部

分享到微信朋友圈

微信扫一扫