谭卓然 , 谭卓然 , 2026-04-07 , 浏览:1671

改编自谭卓然律师的《融资性贸易的官司怎样打


注意!


国企只做通道,不实际出资,仍可能被定性为融资性贸易,照样要担责,甚至赔偿巨款!


今天我们来分享一起非常典型的融资性贸易案例,案件中的被告方国企作为交易链条中的通道方,因实际用资方没钱偿还,通道国企索性被实际出资方告上法庭,最终被判承担40%的补充赔偿责任。


下面我们将从交易各方、交易过程,到起诉逻辑、法院认定和各方应对等一步步把这件事拆明白,这起案件非常值得国企学习和深思!



一、先看个大概:这起纠纷到底怎么回事?


这是一个非常典型的“名为买卖、实为借贷”的融资性贸易案子。简单来说,就是一家有钱的公司(出资方)把钱通过“买卖”的形式借出去,结果中间某个环节断了,钱收不回来,于是打起了官司。


案例里涉及五家公司:


  • GY物资供销华东有限公司(简称:GY公司——出资方,掏钱的人


  • YH蓄热电暖气有限公司(简称:YH公司)——供货方,只负责发货、收钱,不参与后续纠纷核心


  • 国企-HY安全技术工程公司(简称:HY公司)——国企背景,中间过手方


  • 深圳RK热力科技有限公司(简称:深圳RK公司)——最终用货方,但没付钱


  • 北京RK热力科技有限公司(简称:北京RK公司)——深圳RK公司的原股东,为交易提供担保



二、交易结构长这样:货和钱反着走


1、货物流(谁把货给谁)YH公司→GY公司→国企HY公司→深圳RK公司


  • YH公司先把货“卖”给GY公司

  • GY公司再把货“卖”给国企HY公司

  • 国企HY公司又把货“卖”给深圳RK公司


2、资金流(谁把钱给谁,正好反过来)深圳RK公司→国企HY公司→GY公司→YH公司


  • 深圳RK公司应该付钱给国企HY公司

  • 国企HY公司应该付钱给GY公司

  • GY公司应该付钱给YH公司


关键点:因为深圳RK公司没把钱给国企HY公司,所以国企HY公司也没钱给GY公司。最终,GY公司掏了钱,却没收到回款,于是决定起诉。



三、GY公司为什么选国企HY公司当被告?


从表面上看,GY公司把货“交”给了国企HY公司,国企HY公司就应该付货款。所以GY公司一开始以买卖合同纠纷起诉了:


  • 被告:国企HY公司、北京RK公司(担保方)

  • 第三人:深圳RK公司、YH公司


深层原因:GY公司当初愿意做这笔交易,就是看中了国企HY公司做中间方,觉得国企靠谱、有偿还能力。现在钱收不回来,当然先找国企要。



四、告谁、怎么告,很有讲究


1、出资方一般会盯上“有钱的那一方”


  • 如果收了货但不给钱的一方有钱→告他

  • 如果收了钱也交了货的一方有钱→告他(比如实际操作中有案例企业会谎称“没收到货”或“提不到货”)

  • 如果有钱的一方是担保方→重点告担保方


这个案子里,GY公司选择告国企HY公司,就是因为它是国企,有偿还能力。


2、为什么把YH公司列为第三人,而不是被告?


YH公司实际收了GY公司的钱、也发了货。如果告YH公司,YH公司会说:“我货也给了,钱也收了,合同履行完了,凭什么告我?”


所以GY公司把YH公司列为“没有独立请求权的第三人”。好处是:YH公司可以在法庭上帮GY公司确认一些重要事实(比如货到底怎么走的、钱怎么付的),这些事实对法官判案很有帮助。


律师小提示:原告选择谁做被告、谁做第三人,直接关系到官司的走向,非常值得琢磨。



五、国企HY公司的抗辩思路:想说“这是假买卖”


从贸易角度看,国企HY公司收了GY公司的货,不给钱就是违约,这官司很难打赢。


所以国企HY公司只能从“这不是真实买卖,而是融资性贸易”的角度来抗辩,意思是:


“我只是个过桥的中间方,这不是买卖,是你们借钱给别人,我不该还钱。”


但这个路子有两个难点:


  • 证明“名为贸易、实为借贷”难度不小,需要很多证据。

  • 就算法院认定了是融资性贸易,中间方也不一定能全身而退。


结果如何?二审法院最终认定这是融资性贸易,国企HY公司作为中间方,要对GY公司收不回来的钱承担40%的补充赔偿责任也就是说,国企也没能完全甩掉责任。



六、另一个致命操作:国企HY公司自己“打脸”


在这个案子进行过程中,国企HY公司跑到另一个法院起诉了深圳RK公司,理由也是买卖合同纠纷。


这一下就尴尬了:


  • 在本案里,国企HY公司说“这不是真买卖,是借贷”

  • 在另一案子里,它自己又说“深圳RK公司欠我货款,是真买卖”


法院很可能认为这是对贸易真实性的“自认”,导致在本案中抗辩虚假贸易失败。


律师提醒:诉讼行为要前后一致,否则很容易自己给自己挖坑。



七、这个案子的程序波折:先被驳回,再重新起诉


GY公司一开始以买卖合同起诉,结果法院认定这实际上是借贷合同纠纷,直接裁定驳回了。


GY公司只好换了个案由,以借贷合同纠纷再次起诉。


这说明:案由选不对,官司可能白打。法院会看透交易的本质,而不是只看合同名字。



八、各方该怎么打官司?几个实用思路


1、如果我是“收了钱、交了货”的一方(类似YH公司)


  • 走虚假贸易抗辩:难度大,而且就算成功,中间方也可能要担责。

  • 走真实贸易抗辩:收了钱、交了货,合同已履行完毕,除非另有约定,出资方无权要求退款。

  • 如果能证明出资方已经签了收货确认函、并且也向下游交了货,问题出在下游没给钱,那自己就更安全了。


2、如果我是担保方(类似北京RK公司)


从真实贸易角度抗辩:很难,因为担保合同本身通常没问题。

从虚假贸易角度抗辩:证明难度大,而且担保方对“买卖”过程掌握的证据少,更难。

另一条路:走刑事案件(比如合同诈骗),但门槛很高。



九、案件关键点总结


法院判断这类案子,主要看:


  • 买卖合同怎么约定交货方式?是否已经按约定履行完毕?

  • 各方参与交易的真实目的是什么?是买卖还是融资?

  • 各方对“没有货”或“提不到货”是否明知?



最后一句大实话


这类供应链融资性贸易纠纷,本质就是“垫钱的收不回钱,找有能力的人追责”。


不管是起诉还是抗辩,核心都离不开3点:交易的真实目的、交货和付款的实际履行情况、各方手里的证据。


我们给出的核心建议是:事实是什么样,官司就怎么打,别想着靠“虚假抗辩”脱身,证据和事实才是关键。


所以说,国企当通道不是躺赢,搞不好就是躺枪。


那问题来了:怎么才能避免掉入别人设计好的融资性贸易陷阱?怎么才能既合规且低风险地开展业务?怎么在真出事了后自己能够尽可能免责?


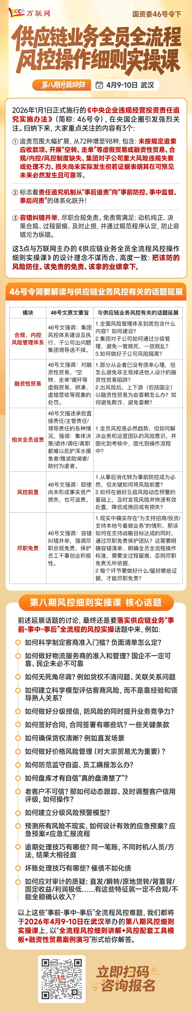
2026年开年,国资委46号令正式落地,追责范围从72种扩到98种,融资性贸易、空转、走单全在射程内。四川等地也跟进了。这意味着:以前靠规模冲业绩,现在每一笔业务都得经得起穿透式审查,每个环节都得留好免责证据链。


那具体怎么做?万联网于2026年4月9-10日武汉推出第八期《国资委46号令下供应链业务全员全流程风控操作细则实操课》,专门帮国企供应链公司解决这个问题。这个系列课程目前已开班七期,累计吸引了700多位来自250多家大型国企集团的高管组团报名。为啥这么火爆?因为这门课程不讲虚的,就讲三件事:事前怎么把好业务筛出来尽量把该拿下的业绩拿下、事中怎么做好精细管控才能防住该防的风险、事后怎么亡羊补牢才能把潜在损失降到最低。


两天时间,两位实战派老师强强联合,一位是拥有20多年大型供应链企业风控实战经验的原世界500强集团风控总裁,一位是处理过几十起供应链金融纠纷案件的专业律师,他们会手把手教你规避融资性贸易陷阱,并拆解全流程风控细则,还给你不少实用的风控模板SOP货权动态监控SOP、现场尽调操作指引、供应链贸易客户极简画像评分表、制造业/农产品行业客户画像模板、制造业现场尽调操作指引表-风控岗),让你明晰如何从业务准入、客户尽调到签约、处置,覆盖10+个供应链业务流程来堵住风险漏洞,同时让业务、风控、法务等部门形成合力,把该拿业绩拿下,该防的风险防住,而不是互相掣肘。


课程报名:李老师19168536275


INFO.10000link.COM本文已标注来源和出处,版权归原作者所有,转载请联系原作者,如有侵权,请联系我们。文章来源于谭卓然

相关新闻

返回
顶部

分享到微信朋友圈

微信扫一扫