万联网 , 毛莉 , 2026-02-06 , 浏览:178

大宗供应链巨头厦门象屿集团罕见面向全球公开选聘总裁,要求候选人具备超千亿营收企业高管经验,聘期三年、试用期半年,不称职即解聘。此举打破国企“铁饭碗”传统,直面营收下滑与转型压力,被视为地方国企深化市场化改革、引入“鲶鱼效应”的关键一步。

2026年2月2日,厦门象屿集团在官网挂出一则面向全球公开招聘总裁”的公告,消息一出业内哗然。要知道,这可不是一家普通企业。它是厦门第三大国企,连续八年上榜《财富》世界500强,2025年营收高达4164亿元,业务横跨大宗商品、物流、新能源、造船、城市开发等多个领域。

更耐人寻味的是,就在几个月前,原总裁邓启东刚刚转正为董事长,总裁位置空缺后,集团没有按惯例内部提拔或从其他市属国企调人,而是直接打开大门,面向全球招贤纳士。

这次举动,在业内看来实则是实则是一场被业绩逼出来的组织突围

一、营收下滑、利润微薄:大块头正在“喘粗气”

别看象屿集团头顶“世界500强”光环,连续八年上榜《财富》榜单,但它的核心业务——大宗商品供应链,本质上是个“走量不走利”的行当,这几年正经历“高营收、低利润、高风险”的三重夹击。

2022年,象屿集团营收巅峰达5626亿元,到2025年已缩水至4164亿元。毛利率常年徘徊在2%左右,远低于行业平均的5.58%。

与此同时,资产负债率长期维持在70%以上,流动比率逼近警戒线。财报显示,2024年信用减值损失高达17.7亿元,应收账款坏账计提近95亿元——说明为了抢客户、保份额,账期越拉越长,风险敞口越来越大。

说白了,就是“块头大,但喘得急”。这种情况下,靠“稳字当头”的老路子显然走不通了。

二、为什么要“海选”?因为日子不好过了

就在2026年1月,原总裁邓启东刚转任集团党委书记、董事长。按惯例,新总裁大概率从副总裁或兄弟国企调任。但这次董事会没这么做,反而直接打开大门,并设定“硬门槛

候选人必须有10年以上大型集团管理经验,且要么当过营收超1000亿企业的正职1年以上;要么当过营收超2000亿企业的副职2年以上。

原因很简单:象屿的转型已经进入深水区。它不再满足于做“搬运工”,而是要打造铝全产业链、布局锂矿(经营量暴增160%)、进军非洲物流(运量增270%)、运营数字化平台“屿链通”。

这些战场,需要的是懂产业、会资本、能控险、敢创新的复合型操盘手,而不是只熟悉传统贸易流程的“老象屿人”。

三、这不是一次简单招聘,而是改革宣言

更值得注意的是,这次选聘不是走过场。

象屿集团的招聘公告明确,未来三年,新总裁将面临一份“业绩对赌协议”:聘期三年,试用期半年,不称职直接解聘这在传统国企极为罕见——过去高管职位近乎“铁饭碗”,如今却变成一份带KPI的“职业经理人合同”。

这背后,是国家推动国企改革深化提升行动的具体落地。厦门作为经济特区,三大市属国企(建发、国贸、象屿)近年密集换帅、推行契约化管理,正是要打破“论资排辈”,建立“能上能下、能进能出”的市场化机制。

对资本市场而言,这也是一个强烈信号:象屿集团愿意用现代企业治理标准来约束自己,提升透明度和执行力。

四、空降不易,但象屿别无选择

有趣的是,象屿并非第一次搞“公开选聘”。早在2023年底,它就曾全球海选两名副总裁,结果胜出的吴捷和王剑莉,原本都是总裁助理——典型的“内部赛马”。

这次总裁岗位开放,很多人猜测会不会重演旧戏:表面公开招聘,实则给内部高管一个“合法上位”的通道。但这次情况和以往有点不同:一是岗位级别更高,直接关系到与董事长邓启东的权力配比;二是业绩压力更大,董事会可能真想赌一把,找个能带来新打法的人。比如,在新能源供应链、国际化物流这些新增长点上,急需有实战经验的操盘手。

当然,外部空降在国企从来充满挑战。象屿是典型的厦门国资体系企业,决策链条长、文化惯性强。新总裁不仅要能力过硬,还得有极强的政治智慧与沟通能力,否则很容易“水土不服”。

但现实是:守摊子只会让问题恶化,唯有引入“鲶鱼”,才可能激活组织、打开局面与其等业绩继续滑坡被问责,不如主动求变,哪怕冒点风险。

结语:谁会接下这个“难活”?

截至2026年2月27日报名截止,究竟有多少人敢投简历?是来自同行的战将,还是跨界而来的奇兵?无论结果如何,象屿这一步棋,已经把国企高管的“舒适区”彻底打破了。

在这个行业卷到极致的时代,活下去的关键,不再是规模有多大,而是效率有多高、生态有多强、反应有多快象屿此次公开招聘总裁,不是噱头,而是一场关乎战略自救——它赌的,是一个能带它穿越周期、重构价值的新舵手。

来源:万联网



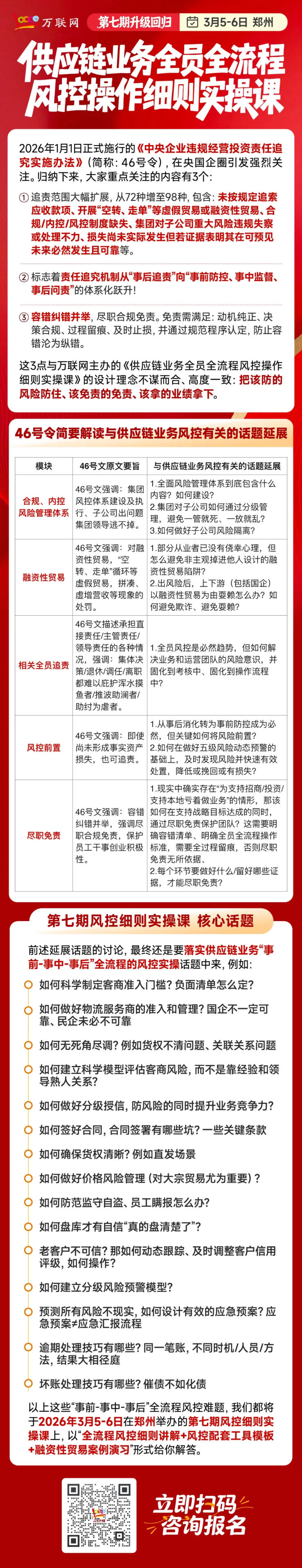
随着国资委《中央企业违规经营投资责任追究实施办法》(46号令)于2026年1月1日正式施行,对“融资性贸易”“空转走单”“应收款项管理失职”等行为实行终身追责,无论责任人是否退休、调岗或以“集体决策”为由,均无法免责。在此背景下,国企贸易公司若仍沿用粗放式扩张逻辑,极易触发合规红线,甚至导致国有资产流失问责。

如何在严监管时代既完成营收指标,又守住风控底线?关键在于将风控从“事后灭火”转向“事前防控、事中监督、事后闭环”的全流程、全员化操作体系——而这正是当前多数国企亟需补足的能力短板。

为助力国企贸易公司更加合规、低风险地完成营收、拓展利润,2026年3月5–6日,万联网将在郑州举办第七期《供应链业务全员全流程风控操作细则实操课》。该系列课程已成功举办六期,累计吸引600多位来自200家大型国企集团的高管组团参训,覆盖城投、能源、商贸、供应链平台等多类主体。

第七期课程全面融合46号令最新要求,聚焦“新规边界+实操落地”双维度:不仅系统讲解覆盖事前准入、事中运营、事后处置的全流程风控细则,提供可直接复用的风控配套工具模板,更设置融资性贸易沉浸式案例演习环节,帮助学员在真实场景中识别风险暗雷、构建免责证据链。

第一天,由拥有20多年大型供应链企业风控实战经验、累计为企业规避和减少信用及运营风险损失超百亿元的原世界500强集团首席风控官张洪江老师主讲。他将从外部客商信用风控视角,拆解:

  • 事前:客户准入筛选、“三看准入法”、负面清单制定、信用画像建模;
  • 事中:应收账款动态监控、授信额度分级管理、四流合一验证;
  • 事后:风险预警触发机制、催收与化债六步法。

课程还将现场发放20+实用工具模板,包括:“四流合一”快速验证清单、货权动态监控SOP、制造业/农产品客户画像模板、分级授信策略表、审批权限矩阵等,确保学员“学完就能用”。

第二天,由万联网首席供应链法律风控专家、北京德和衡(深圳)律师事务所合伙人张春艳老师授课。她将结合数十起代理的供应链诉讼案件,从内部合规与运营风控视角,详解:

  • 如何制定具有法律效力的负面清单;
  • 合同关键条款设计陷阱(如标的描述模糊、应急触发缺失);
  • 货权管理盲区(直发、代管、仓单重复质押);
  • 物流/仓储服务商准入与动态考核;
  • 融资性贸易的识别标准与抗辩策略。

课程特别设置沙盘推演环节,学员将分组模拟一起典型“国企涉融资性贸易纠纷案”,在老师引导下分析合同漏洞、证据链缺失、操作瑕疵,并制定全流程风控优化方案,真正实现“以案促改、以练促防”。

无论你是业务、风控、法务、财务还是物流岗位人员,只要参与供应链业务,这堂课都能帮你厘清职责边界、掌握操作规范、积累免责证据,在合规前提下大胆开拓业务。

课程时间:2026年3月5–6日(周四–周五)
课程地点:河南·郑州
报名咨询:李老师 19168536275

本文为万联网(www.10000link.com)原创文章,如有异议,请联系我们。文章欢迎各界转载,转载请注明出处:万联网并附上原文链接

相关新闻

返回
顶部

分享到微信朋友圈

微信扫一扫